随着债务人回购自身不良债权成了NPL行业内较为常见的一种不良债权处置方式,其合法性与合理性也成了业内一个具有争议的内容。笔者罗列一些事实与依据,给出观点,希望抛砖引玉。
债务人回购自身不良债权不合法,却合理。但合理性并不应该让该行为走向合法化。
先说为何不合法。
《财政部关于进一步规范金融资产管理公司不良债权转让有关问题的通知》(财金【2005】74号)第三条:下列人员不得购买或变相购买不良资产:……原债务企业管理层……等关联人;第四条:除上述限制转让的债权和限制参与购买的人员外,资产公司应……慎重确定债权买受人,防止借机炒作资产和逃废债务。
《金融资产管理公司资产处置管理办法(修订)》(财金【2008】85号)第二十六条:资产管理公司不得向下列人员转让不良资产:……国有企业债务人管理层……等关联人。资产公司在处置公告中有义务提示以上人员不得购买资产。
74号文与85号文这两条已经很清晰的明确了债务人不得直接或间接的回购自身不良债权,监管目的也很明确,就是为了“防止国有资产流失”以及“防止借机炒作资产和逃废债务”。
在实务中,不论是针对债权转让的意向买受人,还是后续签订《债权转让协议》的实际受让人,在公告或协议中都会明确下述类似内容:
“与本次转让标的有利益关系的当事人不得参与竞拍,包括但不限于:债务人、债务人实际控制人、债务人关联企业及其他与债务人、担保人存在直接或间接股权或控制关系的企业及自然人,本笔交易不构成关联交易。”

融易购平台,某债权交易转让公告截选
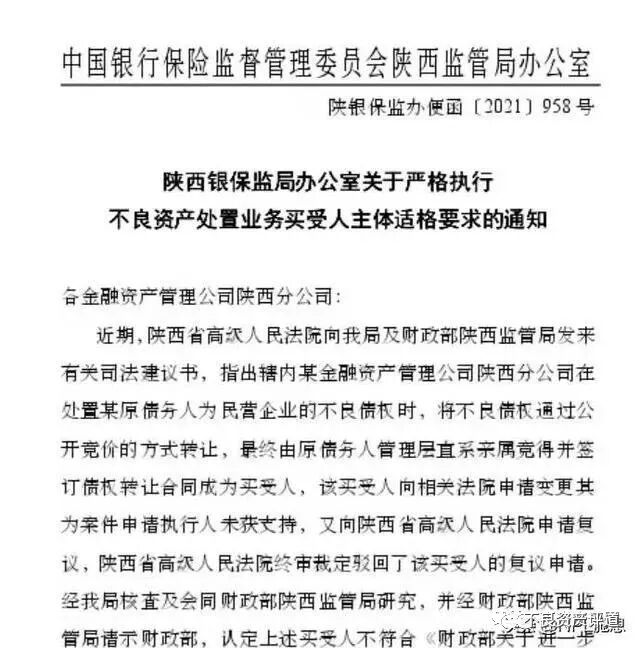
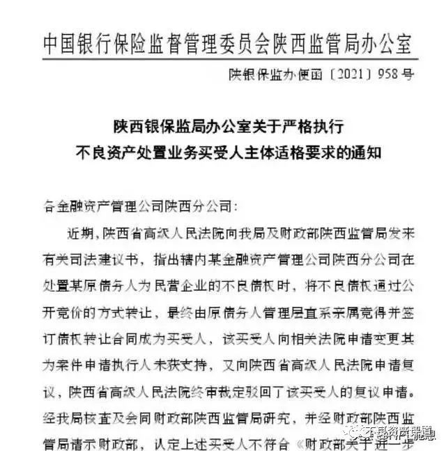
陕西省高院向陕西银保监及财政部陕西监管局发出的司法建议书,指出陕西银保监辖内的金融资产管理公司将其持有的不良债权转让给原债务人管理层的直系亲属,该债权买受人向法院申请变更申请执行人未获支持,又向陕西高院申请复议被驳回。
银保监会陕西办公室根据该司法建议书,发出了 《陕西银保监局办公室关于严格执行不良资产处置业务买受人主体适格要求的通知》(陕银保监办便函【2021】958号),对74号文与85号文在实务中对“主体适格”的理解作出与实际业务相结合的解释,向辖区内的金融资产管理公司陕西分公司进一步明确了监管精神。

陕银保监办便函【2021】958号截选
所以不论是立法层面还是实践层面,不良债权的买受人是严格的将原债务人及其关联方限定在外的。债务人回购自身不良债权的非法性是没有争议的。
再讲为何合理。合理性的原因见仁见智,笔者罗列其中两条。
一、信贷超发的后遗症不应完全由原债务人承担
国内的信贷规模相较于国民经济(以GDP和居民可支配收入为锚),扩张速度是十分迅速的。用业内通俗的讲就是“大水漫灌”。而大水漫灌的结果,就是数年间大家有目共睹的以下步骤:资金大量无序投放,资本寻求增值催生了上游的庞氏空转层层加码,下游的资产价格上涨,只有部分真实的进入了国民经济,最终引起监管介入以及市场回落,导致大量违约形成。

数据来源:国家统计局与银保监会公开数据
大水漫灌的时代背景造就的大面积违约,如果说都是债务人的原因,显然不合理。
债务人按大类分有两种,国有企业以及非国有企业。国有企业作为公有制经济的载体,公有制经济作为我国市场经济的主要组成,基本是被动接受国家货币政策的红利,也是被动产生了大量不良,人为的正向或反向影响在机构化的运作中最多产生一些波动,无法影响宏观本质。且国有企业的领导班子时常变化,因此说国有企业违约单纯是企业管理者经营不善,显然是对国有企业过于苛求。
非国有企业基本是随着改革开放崛起的“富一代”,他们当中很大一部分人是有“农民企业家”标签的。大部分与共和国共同成长起来的企业家,不仅有农民的质朴,也因为时代的局限性,没有接受系统的金融知识培训。因此当他们面对时代红利,在资产膨胀和泡沫刺破的大起大落中没有及时掉头,要求他们熟练应用金融工具,识别风险并控制风险,同样是不太现实的。
既然不全是债务人的责任,那么在债务人积极探索自救路径时,纵使有些被定义为“投机取巧”的行为也不应全盘否定,应该看到其中的合理性。时代造就的财富神话和红利既然是大家共同享受,那造成的后遗症就不应该只有债务人承担。债务人已经“被起诉、被执行、被失信、被限高”去承担应有的责任,那么金融机构以及政策制定者的承担就体现在对违约债务人自救过程中给予其一定的容忍度。
二、民营企业家违约后的积极自救应当鼓励
类似于生物学中的物种进化理论,市场经济参与主体的进化方式有两种,一种是优胜劣汰式的,即主体违约,出局,等待新生力量崛起,再次违约,再次出局,优胜劣汰。还有一种是治愈再起式的,即主体违约,信用恢复,继续经营。两种方式各有优劣,但后者为主的经济社会中,积累更多市场主体,达到活跃经营状态所需经历的代际更替显然更少。
债务人自我回购作为一种信用恢复方案,相较于企业破产的程序复杂,时间冗长,未尝不是一种对《中华人民共和国企业破产法》的补充。
违约的民营企业家既然在违约前能够创造信贷,说明他是能够创造信贷的活跃市场主体,是市场经济中的活跃细胞。他们的活跃性是一个优秀标签,现在因为违约而否定这一标签,单纯用“老赖”来代替,这对于其他的市场参与者勇敢探索市场经济,最终投身市场,是一大打击。
市场经济中的活跃分子尝试得多,犯错的概率也大,一潭死水自然不会犯错。我们的经济社会正是在一次次试错中不断进步,如果政策机制中没有一定的容错率,一边又高唱引导民营经济发展,这显然是知行不一。
违约主体自我回购的最大的道德争议在于“既然有钱回购,为何不直接还钱”。这就涉及到“国有资产流失”这顶帽子谁来戴的问题了。
银行作为信贷创造者,金融资产管理公司作为信贷的流转者,两者基本是国有资产的代表。既然代表国有资产,就立场来说就不可能给债务人任何减免的可能。
但对债务人来说,当年虽然得到的是真金白银,但这些真金白银大多也已全部投放市场,市场没有给予反馈,留在自己手上的自然很少,用于归还所有债务是杯水车薪的。
对债务人来说,既然不能减免,还不如藏富于外,持续造血来保障自己的生存。一旦有打折出让债权等减免措施,但凡有能力解决的债务人,依然有动力来解决违约现状。
另一方面,看似债务人打折取得债权,使得“国有资产流失”,可进一步看,一个活跃市场主体在信用恢复后反馈给经济社会的价值,可能远远大于前期“流失”的国有资产。
可能又有人怀疑,这对于合规经营,坚持不违约的企业家不公平。这就涉及到政策设置的智慧了。类似于近两年“个人破产制度”,可以对于债务减免的企业给予一定的观察期,对于减免的债务征收“资本利得税”,从之后的经营收益中逐年扣除。观察期内的企业没有税收或者利率优惠等政策设置来兼顾效率与公平。

数据来源:银保监会官网
分析完合理性和合法性,合理性不应该让债务人回购自身不良债权走向合法化的原因也显而易见了:我们所有的合理性论述都是基于“债务人因市场原因导致违约,且自身有意愿有能力自救,并非以逃废债为初衷”。但识别这一动机的难度很大,因此不能因合理性就开合法化的口子。
用立法将违约者自我折扣回购定性为非法,使得别有用心者无漏洞可钻。并在执法过程中积极从实际出发,保留尺度而非“一刀切”地对待这一非标行业,才是探索中国特色违约处置方式的积极作为。