法的体系结构,又称法的文本结构或外部结构,是指法的具体内容在结构上的安排,是“立法文件的各外在组成要素、各外在要素的排列组合以及每个外在要素的内容与形式之间的相互关系”,是规范性法律文件中“组成部分的有机搭配和有序排列”。需要指出的是,法的体系结构不同于立法体例,立法体例即立法模式,一般泛指法律以何种形态作为表现,如统一法典与单行法律、法规模式。立法学研究表明,“一部精心构建的法律,其组成部分一定是逻辑结合、有序排列的”,精心构建的法律“不仅有助于完整、系统地表达制定者的理念,清晰、准确地说明各层次概念间的内在关系以及由此产生的各项法律规范,而且有助于阅读者理解法的具体内容,有助于使用者便捷操作法律”。因此,尽管体系结构仅仅是法律的形式层面的问题,但仍然具有非常重要的意义,是科学立法的基本条件,对法律的掌握、理解和适用有着巨大的影响。
自1982年制定以来,《中华人民共和国商标法》(以下简称《商标法》)先后已经进行了四次修改,条文总数从1982年的43条增加到2019年的73条,内容日益丰富,规范体系日益完整、合理。然而,自1982年制定到2019年第四次修改,除第四章标题增加了“变更”、第五章标题由“注册商标争议的裁定”更改为“注册商标的无效宣告”之外,《商标法》体系结构基本保持不变,《商标法》实质内容的丰富和实质规范体系的完善,都是通过在相应章节增加条文和修改相应条文实现的。从历次修改《商标法》新增的条文来看,无论是商标注册的条件,还是商标共有、商标代理机构、商标国际注册,均不具有总则所要求的“统领性”,从而本不应规定在总则之中,而“注册商标专用权的保护”章中的商标代理机构责任、商标行政管理机关职权、内部管理和责任等内容虽与注册商标专用权保护有关,但恐怕很难说是注册商标专用权保护的直接内容。也就是说,历次修改《商标法》新增条款的章节归属实乃名不副实。也许正因为如此,2023年1月13日国家知识产权局发布的《关于〈中华人民共和国商标法修订草案(征求意见稿)〉的说明》(以下简称《征求意见稿说明》)将“优化《商标法》体系结构,精简总则部分,增加‘商标注册的条件’和‘促进商标使用、服务与商标品牌建设’两章(第二章、第九章)”作为《商标法》第五次修改的重要内容之一。
那么,《中华人民共和国商标法修订草案(征求意见稿)》(以下简称《征求意见稿》)通过增加“商标注册的条件”和“促进商标使用、服务与商标品牌建设”两章是否能够实现“优化《商标法》体系结构”的目标呢?能够解决上述的历次修改中《商标法》新增条款的章节归属名不副实的问题吗?《征求意见稿》的体系结构有没有进一步优化的余地呢?回答好这些问题,显然是《商标法》第五次修改成功的前提条件。为了回答这些问题,就必须对《商标法》的体系结构进行深入研究。然而,遗憾的是,目前关于《商标法》体系结构的研究仍然是不充分的,即使有个别专门研究《商标法》结构的文献,也存在以下不足:一是《商标法》结构模式的比较研究尚不充分,仅涉及法国、德国、日本、英国和美国的商标法文本,且未提炼出《商标法》体系结构安排的主要模式,未能概括出世界各个国家和地区商标法体系结构的整体样貌;二是欠缺对商标法基本内容及其内在逻辑的体系化整理,主要侧重于从历史与结构进行分析,而一定程度上忽略了商标法的实质内容,尚不足以为《商标法》的重构提供扎实基础;三是未能明确区分立法体例与体系结构,整体上采取的是包含了立法体例的广义体系结构概念,如建议“将地理标志、集体商标与证明商标设为新的章节”,“将法律名称改为‘商业标记法’”等。此外,尽管为了准备《商标法》第五次修改,国家知识产权局商标局委托中华商标协会就“商标法体系结构优化建议及研究”进行了专门研究,课题组运用比较研究方法,对“总则”“商标注册的条件”“商标注册的效力”“商标专用权保护”“商标管理”“商标法律术语”进行了专章研究,并结合我国商标制度运行的实践经验、未来经济社会发展的实际需求,提出了我国商标法体系优化的建议与方案,不过,其比较研究的范围稍显狭窄,仅涉及欧盟、法、英、德、美、加、日、韩等八个国家和地区的商标法,仍未能呈现域外商标法体系结构的整体样貌,且仅从专章的角度进行分散研究,完全未涉及《商标法》体系结构的整体样貌,难以为《商标法》第五次修改提供充分的理论支撑。
体系结构终究是《商标法》的形式方面的内容,必须基于商标法的实质内容展开,因此,商标法的根本性质、基本内容及其逻辑结构是《商标法》体系结构选择和设计的基础,世界各国或地区商标立法的经验教训则可以成为《商标法》体系结构选择的重要参考,笔者于本文中拟在分析商标法的根本性质、基本内容及其逻辑结构并考察世界主要国家和地区的商标法体系结构的基础上,就《商标法》体系结构的选择提出完善建议,以期有助于《商标法》第五次修改的顺利进行。 法律的体系结构是其“内在逻辑的承担者”,商标法的体系结构即以何种逻辑和何种结构将商标法的基本内容在《商标法》中予以合理安排,科学理解商标法的根本性质、基本内容及其逻辑结构,是《商标法》体系结构设计的基础。
(一)商标法的根本性质:私法和实体法
从性质来看,“‘商标权属于私权’,这是一个共识”。世界贸易组织《与贸易有关的知识产权协定》序言专门指出“知识产权为私权”,以国际条约的形式明确承认了包括商标权在内的知识产权属于私权。从商标法的根本性质来看,商标法是私法,是保护商标权人的私人的商标权的私法。商标权的私权性质和商标法的私法性质是由商标法所调整的社会关系的性质所决定的。商标法调整的是围绕商标而形成的利益关系,商标是商品的标志,是商标所有人通过长期使用将商品标志和商品相联系的结果。一方面,商标标志是由商标所有人选择的,是商标所有人命名的结果。另一方面,商标商品是由商标所有人提供的,商品所有人是商品的生产者。正是由于商标所有人的长期使用,商品信息才会逐渐与商品标志相结合,从而形成识别商品来源的商标。可见,商标的形成是作为私人的商标所有人努力的结果,围绕商标形成的利益关系是纯粹私人的利益关系,商标法是调整基于商标的私人利益关系的私法。
同时,从商标法产生的历史来看,商标法的主要任务是保护商标所有人免受不正当竞争的侵害,是以私权保护为中心的。商标保护滥觞于商品经济的发展,正是由于商业贸易的发展和竞争者仿冒行为的出现,才使得商人阶层迫切需要法律承认其对于特定标识的权利。在历史上,早期的商标保护适用调整欺诈行为的法律制度,后来逐渐将商标作为一种财产进行保护。例如,美国联邦最高法院在1915年的一份重要判决中指出,商标案件中给予救济的依据“在于保护当事人对营业中的商誉所享有的权利”,“法院给予救济的理由在于,当事人就其营业的商誉以及其使用的用以维持和扩展商誉的商标享有价值巨大的利益”。因此,商标保护的真正目的在于“禁止欺诈者通过使用原告‘商业标识’的手段来抢夺原告顾客从而保护财产和经营中的权利免受损害”,“意图欺诈公众的行为并非必要因素,真正需要防止的是原告的损失,而不是对公众的侵害”。正如学者所总结的,“商标法与所有不正当竞争法一样,旨在保护厂商免受竞争对手对其贸易的非法转移”,“传统商标法主要以生产者为中心,保护财产权”。
从实体法和程序法的角度来看,商标法在本质上属于实体法,是以规定围绕商标而形成的权利义务关系为主要内容的实体法。一般认为,实体法是规定法律关系主体权利义务、以追求实体正义为主要内容的法律规范,程序法是规定法律关系主体权利义务实现所需的程序、以追求程序正义为主要内容的法律规范。在知识产权法领域,知识产权法在立法内容上往往具有综合性,即兼具私法内容与公法内容、实体法内容与程序法内容,但应当明确,知识产权法虽然含有程序法、公法的规定,本质上仍然是以实体法为基础的私权制度,诸如权利的取得程序、变动程序、管理程序、救济程序,无一不是以权利为中心的。知识产权法在本质上是保护权利人权利之实体法,程序法依附实体法而存在。与一般知识产权法类似,商标法在立法内容上不仅包括实体上的权利义务内容,而且包括商标权的取得、维持、变更、终止等程序性内容,但这些程序性内容主要是为商标权的确认和行使提供必要的规则、方式和秩序,程序内容是为实体内容服务的。因此,尽管商标法中同样有商标权取得、维持等程序性规定,甚至程序性规定还比较多、比较庞杂,但与实体内容相比,商标法的程序内容仍然居于手段和辅助的地位,并不影响商标法为实体法的基本定性。
(二)商标法的基本内容:既有实体规定,也有程序规则
由于法的体系结构是要能够容纳法的基本内容并有合理的逻辑性的结构,体系结构的具体确定需要从基本内容的检索、内容的逻辑性这两个层次上进行考虑。遵循产权制度的一般逻辑,商标法的基本内容包括保护客体、权利取得、权利归属、权利内容、权利限制、权利利用、侵权认定以及救济措施等。以法律规范的内容为区分标准,商标法的基本内容既有实体规定,也有程序规则。规定的内容是权利义务本体的,属于实体规定;规定的内容是如何实现权利义务的方法、途径的,则属于程序规则。
商标法中的实体规定主要是围绕商标权的客体、主体、内容、利用、侵权、抗辩、救济等方面的规定,大体包括如下内容。一是商标权客体的条件。商标权的客体是商标,主要涉及商标注册或保护所必需的实质条件,是商标法中最基础的内容,主要包括商标的构成要素、商标的显著性、商标的非功能性、商标的合法性、商标的非冲突性等。二是商标权的主体,即有权成为商标权人的主体的范围。目前大多数国家和地区的商标法均规定自然人、法人或者其他组织具有取得商标权的资格。三是商标权的内容。基于所有权的权能,商标权的内容包括商标专用权、商标禁止权、商标处分权、商标续展权、商标标记权等。四是商标权的利用。商标本身是一种财产,商标权人可以像处分其他财产一样对商标进行处分,其利用方式一般包括许可、转让、质押等。五是商标权的保护。商标权的保护包括商标侵权的构成与认定、商标侵权的抗辩事由、商标侵权的法律救济,其中,商标侵权包括传统的混淆侵权和驰名商标淡化侵权,商标法上特有的商标侵权抗辩事由主要包括商标权用尽、商标的正当使用、商标先用权抗辩、善意销售抗辩和原告未实际使用抗辩等,商标权侵权的法律救济包括民事救济、行政救济和刑事救济。
商标法中的程序规则主要是关于商标的申请、审查、异议、无效、维持、变更、终止等程序的规则,大体包括如下内容。一是商标权的取得程序。商标权的取得需要经过特定的程序,在注册取得体制下,商标权的取得程序包括提出商标注册申请、审查、初步审定公告、异议、核准注册或驳回。二是商标权的维持程序。商标权具有一定的期限限制,注册商标有效期届满后商标权人可以办理续展手续,以继续享有商标权。三是商标权的变更手续。商标注册以后,当商标注册人的名称、地址或其他注册事项发生变化时,需办理变更手续。四是商标权的终止程序。商标权的终止是由于法定事由的发生而导致商标权丧失,主要包括因无效、撤销和注销而导致商标权终止。其中,无效是由于商标不符合商标法规定的注册条件而错误被注册时,注册可能被依法宣告无效;撤销是因商标权产生之后发生的事由使商标权丧失了继续受保护的基础,而由主管机关或者法院裁决取消商标权,例如出现了《商标法》第49条规定的自行改变注册事项、没有正当理由连续三年不使用等商标权消灭事由,就应由主管机关或者法院裁决取消商标权;注销是由于商标权的自然消灭而终止,例如商标权到期而未依法续展、商标权人死亡而无继承人等,商标权即自然消灭。
(三)商标法基本内容的逻辑结构
商标法的上述基本内容不是简单堆砌或汇总的随意摆放,而是具有一定逻辑和结构的一个整体构成,无论是实体规定内部,还是程序规则内部,抑或实体规定与程序规则之间,均具有特定的关系。
就商标法的实体内容而言,主要遵循的是从权利客体到权利内容到权利保护的逻辑构造,即以商标、商标权、商标权的保护为主线的内在逻辑。商标是商标权的客体,是商标法律制度设计与构造的出发点。商标法设定商标权的取得条件和方式、权利边界,当私人符合商标法规定的权利取得条件并按照法律规定的取得方式行为时即取得商标权。当他人越过商标法设定的权利边界时便构成商标侵权,权利人可以追究侵权人的商标侵权责任。从商标法实体规定的构成来看,授权与保护是其两大核心内容,其中,商标权客体条件是商标授权制度的基本实体规范,商标侵权构成制度是商标保护制度的基本实体规范。在商标授权制度上,商标权客体条件的规定遵循着总分结合、衔接互补的逻辑关系,如《商标法》第8条至第16条等规定了商标可注册性要件,这些条文之间形成了由一般规定到特别规定的“金字塔”或者“伞形”结构,相互之间构成了递进性的逻辑体系。在商标保护制度上,商标权的保护是在商标权不能正常实现、商标权人的利益不能得到实际满足时,判断他人是否构成商标侵权行为、是否符合法律规定的侵权抗辩事由或免责事由、通过何种方式制止商标侵权行为,遵循侵权构成、侵权抗辩、侵权救济的内在逻辑。
就商标法的程序内容而言,主要遵循的是商标权的取得、维持、变更、终止的逻辑顺序,其中,商标权取得程序遵循的是申请、审查、异议、无效等确保商标授权效率和权利质量的程序设置。在商标权取得程序上,提出商标申请是商标取得程序的第一步,主管机关收到商标申请之后进行审查,审查通过后则进行初审公告。商标初审公告后,为向有关公众提供反对该商标注册的机会,世界上大多数国家和地区的商标法均设置了商标异议程序,通过异议程序弥补商标审查的不足。当商标经过前述程序而核准注册后,注册并不是绝对的,多数国家和地区的商标法均为社会公众或在先权利人提供了挑战注册商标的无效宣告程序。从形式上看,法律程序是一系列具体的方法、步骤、程式,带有“技术性手续”的意味。但实质上,商标法中这些“技术性手续”背后的核心考量是如何确保商标权的授权效率、权利质量以及权利的有效行使。例如,为了保证商标授权的效率和质量,各个国家和地区商标法对于具体的程序设置有着不同的选择,如商标审查模式存在着全面审查、仅依职权审查绝对事由的不同模式,异议制度存在着异议前置、异议后置的不同设置,这些程序设置之间的衔接与协调为商标授权的效率和质量提供了程序保障。
一般认为,实体法与程序法可以概括为内容与形式、目的与手段的关系,即程序法的第一价值是保障实体法的正确实施,具有“服务实体的工具价值”,同时亦具有其自身的独立重要价值。就商标法中实体规定与程序规则的逻辑关系而言,一方面,实体规定与程序规则在商标法中均具有重要的地位,例如,商标权的取得不仅需要符合商标注册的实质条件,而且需要履行相应的注册手续;另一方面,实体规定与程序规则是一种目的与手段、主与辅的关系,例如,在注册取得商标权体制下,商标法规定了一定的商标注册程序内容,但这些程序内容主要是为商标权的确认提供必要的规则、方式和秩序,实体内容的实现是目的,程序内容是实施实体内容的方式和手段。 对于商标法基本内容的结构安排,不同国家和地区的商标法有着不同的模式。以程序和实体的区分为标准,各个国家和地区商标法的体系结构模式大体可分为程序为主型体系结构模式、实体与程序交错型体系结构模式、实体与程序分立型体系结构模式。笔者于本部分中共选取22个国家和地区的商标法研究其体系结构,为保证研究对象的代表性,主要考虑商标注册量、GDP总量排名情况、五大洲分布情况等因素选取所研究的国家和地区。
(一)程序为主型体系结构模式
程序为主型体系结构模式即商标法主要是按照商标注册程序进行结构安排,形成以程序内容为主的商标法体系结构。采取程序为主型体系结构模式的主要国家和地区有中国、日本、韩国、泰国、南非等。
总体来看,程序为主型体系结构模式的主要特征有以下两点。其一,在整体结构上,商标法基本上是按照商标注册的程序来安排章节内容。例如,《日本商标法》(2022年)第二章至第六章依次为“商标注册与商标注册申请”“审查程序”“商标权”“注册异议”“复审与上诉”“再审与诉讼”,在章节顺序上按照商标注册程序依次安排。再如,《韩国商标法》(2022年)第二章至第八章依次为“商标注册的要求和申请”“审查”“商标注册费用和商标注册”“商标权”“对商标所有人的保护”“评审”“复审和诉讼”。这些章节安排均体现了明显的注册程序特征。其二,在具体内容上,商标法中的大部分内容为程序内容,实体内容较少。例如,《日本商标法》(2022年)第二章至第九章主要是有关商标注册申请、审查、获准、异议、复审、再审等程序性规定,仅在第二章、第四章和第七章中用少部分条款规定了商标注册和保护的实体内容。
由上观之,采取程序为主型体系结构模式构建商标法,具有以下优势。一是程序内容的呈现较为清晰。其主要按照商标申请注册的程序编排章节内容,能够直观地体现商标申请、审查、异议、无效等一系列程序设置,方便从整体上理解商标注册的程序。二是法律适用较为方便。在程序为主型模式下,由于每一章节的内容主要针对某一程序环节展开,在找法时更为便捷。尽管程序为主型模式具有一定的优势,但仍至少存在以下明显缺陷。一是与商标法的实体法性质不符。如前所述,商标法本质上属于实体法,是以实体内容为基础的私权制度,而程序为主型体系结构模式在结构安排上呈现出程序法的特征,给人“商标注册法”的印象。二是实体内容分散,无法体现商标法的基本内容及其逻辑结构。商标法中的实体内容与程序内容本应是目的与手段、主与辅的关系,而在程序为主型体系结构模式下,商标法的实体内容相对较少或者是零散分布于各章节,一定程度上颠倒了实体内容与程序内容的主辅关系。
(二)实体与程序交错型体系结构模式
实体与程序交错型体系结构模式即对商标法中的实体内容和程序内容进行交错安排,形成结构上和内容上实体规范与程序规范交替出现的商标法体系结构。采取实体与程序交错型体系结构模式的主要国家和地区有法国、印度、俄罗斯、加拿大、澳大利亚、新加坡、沙特阿拉伯、丹麦等。
实体与程序交错型体系结构模式的主要特征有如下几点。首先,在整体结构上,实体内容与程序内容交错安排。例如,《法国知识产权法典》(2022年)第七卷第一编“商标或服务商标”共七章,第一章“构成商标的要素”和第三章“商标赋予的权利”为实体内容,第二章“商标权利的取得”、第六章“诉讼纠纷”、第六章“a海关扣留和刑事诉讼”、第七章“欧盟商标”为程序内容,第四章“商标权利的转移和灭失”、第五章“证明商标和集体商标”则既包括实体内容也包括程序内容。又如,《印度商标法》(2003年)第二章“注册簿与注册条件”为程序内容与实体内容,第三章“注册程序和期限”、第七章“注册簿的更正与修改”、第十一章“上诉委员会”为程序内容,第四章“注册的效力”、第五章“转让与继受”、第六章“商标的使用与在册使用者”、第八章“集体商标”、第九章“证明商标”为实体内容。以上章节安排体现了结构上实体内容与程序内容交替出现的特征。其次,在具体内容上,在同一章节内实体规范与程序规范穿插安排。例如,《印度商标法》(2003年)第二章“注册簿与注册条件”、《新加坡商标法》(2019年)第二部分“商标注册”、《澳大利亚商标法》(2020年)第四部分“注册申请”均同时规定了商标注册的实体内容与程序内容,实体内容穿插于程序内容之中,二者交错安排。
相比较而言,实体与程序交错型体系结构模式的主要优势在于以下几点。一是在实体内容的安排上更为丰富和集中。与程序为主型体系结构模式下实体内容较少或者较为分散不同,实体与程序交错型体系结构模式下的实体内容相对集中,有助于实体内容的把握,如丹麦《综合商标法》(2019年)第一部分相对集中地规定了商标赋予的权利、商标效力的限制。二是避免了将商标法设计成程序法的问题。与程序为主型体系结构模式下按照商标注册程序编排章节不同,实体与程序交错型模式下的实体内容与程序内容在章节安排上交替出现,实体内容与程序内容的比例更为合理,避免了程序内容占主导地位的问题。与此同时,实体与程序交错型体系结构模式仍存在以下显著缺陷。一是逻辑上较为混乱,科学性、体系性不足。实体与程序交错型体系结构模式下的商标法未能遵循特定的逻辑脉络进行组织,在整体逻辑结构上较为分散而凌乱,不利于理解与把握。二是导致实践中找法成本高,不方便检索。由于将实体内容与程序内容交错或者穿插安排,且缺乏合理的内在逻辑,不便于法律的实施,增加了法律实施者和当事人往返找法的搜寻成本。
(三)实体与程序分立型体系结构模式
实体与程序分立型体系结构模式即对商标法中的实体内容和程序内容进行分别安排,形成结构上和内容上实体规范和程序规范相互分立的商标法体系结构。采取实体与程序分立型体系结构模式的主要国家和地区有美国、欧盟、德国、英国、意大利、葡萄牙、巴西、保加利亚、克罗地亚等。
实体与程序分立型体系结构模式的主要特征在于,分别集中安排实体内容和程序内容,实现实体内容与程序内容的相互分立。例如,《德国商标和其他标志保护法》(2021年)第二部分“商标和商业标志保护的必要条件、范围及限制;转让和许可”集中规定了商标法的实体内容,包括“商标和商业标志;优先权和在先权”“商标注册保护的先决条件”“保护范围;权利的侵犯”“保护的限制”“作为财产权客体的商标”等,第三部分“商标事项程序”则集中规定了商标法的程序内容,包括“注册程序”“更正;分割;保护期和续展期”“放弃、撤销和无效程序”“德国专利商标局程序的一般规定”“联邦专利法院的诉讼程序”“联邦法院的诉讼程序”“共同规定”等,清晰地区分了实体内容与程序内容。再如,《英国商标法》(2023年)第一部分集中规定了商标注册、保护和利用的实体内容,第二部分至第四部分则集中规定了程序内容;《克罗地亚商标法》(2019年)第二部分集中规定了商标注册条件、商标的效力、商标使用、作为财产客体等实体内容,第三部分至第六部分则集中规定了商标的申请、审查程序、续展、放弃、撤销、无效等程序内容。
与前述两种体系结构模式相比,实体与程序分立型体系结构模式具有以下明显优势。其一,逻辑清晰,体系化程度高。由于商标法的基本内容既有实体规定也有程序规则,且程序规则比较庞杂,前述的程序为主型体系结构模式和实体与程序交错型体系结构模式均是不同程度地将实体规定和程序规则进行混合安排,相对于混合安排而言,实体与程序分立型体系结构模式通过分别集中规定实体内容与程序内容,能够更为清晰地呈现商标法的基本内容及其逻辑结构,形成内容完整、结构合理、逻辑严密的有机整体,有助于整体理解和把握商标法的实体内容和程序内容。其二,适用方便,找法成本低。实体与程序分立型体系结构模式不仅具备立法形式上的科学性和体系性,而且具备较强的实用性、可操作性,将实体内容与程序内容分别集中规定,有助于减少法律实施者和当事人寻找法律的麻烦。尽管实体与程序分立型体系结构模式具有独特的优势,但同时存在一定的缺陷。一是可能导致程序与实体的割裂,商标法中的实体规定和程序规则具有紧密联系,实体与程序分立型体系结构模式在形式上可能会割裂两者的联系。二是对立法水平要求较高,立法水平不高的国家或地区不容易效仿。 《商标法》体系结构的形成深受我国历史传统的影响,在坚持问题导向的经验主义立法传统下,法律的建构往往缺乏体系化考量,《商标法》体系结构始终没有实质性变化。综合考虑我国商标立法现状并遵循科学立法的要求,《商标法》体系结构应当重新进行整体的、系统的考虑。
(一)《商标法》体系结构的形成及其问题
《商标法》自1982年制定后一直保持八章的体例,除了第四章标题由“注册商标的续展、转让和使用许可”改为“注册商标的续展、变更、转让和使用许可”、第五章标题由“注册商标争议的裁定”改为“注册商标的无效宣告”之外,《商标法》体系结构基本保持不变,即始终采用程序为主型体系结构模式。
1982年《商标法》的体系结构基本上是按照商标申请注册的程序进行安排,八章分别为“总则”“商标注册的申请”“商标注册的审查和核准”“注册商标的续展、转让和使用许可”“注册商标争议的裁定”“商标使用的管理”“注册商标专用权的保护”“附则”。同时,大部分内容为程序内容,实体内容较少,对商标注册的条件、商标权的保护等实体内容仅进行了非常粗略的规定,且没有规定商标权的限制等实体内容。《商标法》此后的四次修改均未对体系结构进行实质性变动,其修改内容是通过在相应章节增加条文和修改相应条文实现的。1993年《商标法》在体系结构、各章条文数量上完全延续1982年《商标法》。2001年《商标法》的体系结构亦未进行任何变动,条文总数则从43条增加到64条。2013年《商标法》对第四章和第五章的标题进行了轻微改动,即分别调整为“注册商标的续展、变更、转让和使用许可”和“注册商标的无效宣告”,条文数量增加至73条。2019年《商标法》在体系结构、各章条文数量上完全与2013年《商标法》相同。
可见,尽管《商标法》的实质内容在历次修改中不断丰富、完善,条文总数从1982年的43条增加至2019年的73条,但《商标法》的体系结构始终未进行实质性变动,仅在2013年第三次修改时进行了部分章标题的微调,在总体结构上一直延续程序为主型体系结构模式,这直接导致作为“骨架”的体系结构已难以支撑整部法律的“躯体”。《商标法》现有体系结构存在着以下明显缺陷。
第一,从总体结构上看,缺乏合理的逻辑脉络,无法充分呈现商标法的基本内容及其内在逻辑。始于1982年《商标法》的以程序为主的八章体系结构契合我国商标法发展初期的状况,当时对商标法实体内容的规定较为粗略,但随着历次修改中商标法实体内容的逐渐完备,重程序轻实体的程序为主型体系结构模式已难以支撑我国已基本完备的实体规范体系。一方面,程序为主型体系结构模式本身存在着程序法特征明显的问题,《商标法》的八章结构在总体上同样存在着程序法特征明显、程序内容占据主导地位的问题,形式上不符合商标法的实体法性质。另一方面,我国商标法的实体内容和程序内容实质上已基本完备,但现有程序为主型体系结构模式下,未能遵循一定的逻辑脉络来安排商标法的基本内容,使得实体规定分散于不同章节,实体内容与程序内容相互混杂,缺乏内在逻辑。
第二,体系化不足,导致规则之间存在叠床架屋、碎片化分布的体系化不足问题。例如,在商标审查、异议、无效宣告等程序中,所适用的实体条件标准是基本相同的,现行法的体系结构模式下,可能导致交叉重叠、叠床架屋的非体系化问题。又如,现行法的体系结构将一些本应集中安排的内容分散于不同章节,使得制度内容呈现分割、零散的碎片化状态。典型的是商标注册的相对条件的分布,商标注册的相对条件涉及在先注册商标、驰名商标、被代理人与被代表人商标、地理标志、在先权益等内容,从条文分布的位置来看,在先驰名商标(第13条)、被代理人与被代表人商标(第15条)、在先地理标志(第16条)被安排在第一章“总则”,在先注册商标(第30条)、在先权益(第32条)则被安排在第三章“商标注册的审查和核准”,本应整体安排的内容却被分散安排在不同地方。
第三,从具体安排来看,在现有体系结构下,章节内容名不副实的问题较为突出。如前所述,由于《商标法》体系结构总体上未变,《商标法》历次修改中的相当部分新增内容可以说是勉强加入的,导致诸多新增条款的章节归属名不副实。仅从1982年制定到2019年第四次修改《商标法》所增加的条文来看,第一章“总则”的条文由10条增至21条,第六章“注册商标专用权的保护”的条文由4条增至16条,其他六章的条文共增加了7条。其中,“总则”章增加的条文主要是7个商标注册的条件,即逐步新增的第12条的商标的非功能性的绝对条件、第13条的在先驰名商标(另包括第14条驰名商标认定和效力条文)、第15条被代理人和被代表人商标、第16条的在先地理标志等相对条件以及原条文分拆增加的2个条文(商标构成要素和商标显著性条款分拆、商标禁用标志和商标禁注标志条款分拆);还包括2个商标代理机构和组织条文、1个商标共有条文、1个商标国际注册条文,这些增加的条文均属于个别制度的具体规则,显然不属于统领性的总则内容。“注册商标专用权的保护”章增加的条文主要是侵犯注册商标和未注册的驰名商标的不正当竞争行为(第58条)、商标侵权抗辩(第59条和第64条)、侵权赔偿额计算(第63条)、行为保全(第65条和第66条)、商标代理机构责任(第68条)、商标行政管理机关职权、内部管理和责任(第61条、第62条、第69条、第70条、第71条)等,其中的商标代理机构责任及商标行政管理机关职权、内部管理和责任亦显然不属于注册商标专用权保护的直接内容。
(二)《商标法》体系结构问题的深层原因
导致《商标法》体系结构始终未有实质性变化并引发诸多形式问题的深层原因,一方面在于经验主义立法传统影响下历次《商标法》修改的问题导向性,《商标法》的体系结构问题未能被系统考虑,另一方面在于学术研究的不成熟,未能对商标立法提供理论指导和支撑。
从立法层面来看,在我国经验主义立法传统的主导下,《商标法》历次修改均体现了明显的问题导向性,这种重经验轻逻辑、重实用轻法理的立法思维未能系统地考虑《商标法》的体系结构设计问题。在我国法律制度体系的形成过程中,立法者采取的是一种以问题为导向的经验主义立法理念,其明显的特点是坚持问题导向,但缺乏体系化建构。如学者指出,总结几十年来的立法,经验立法始终是主导性的思想和策略。
在上述经验主义立法观念影响下,商标法始终未能被整体地、系统地考虑。1982年《商标法》制定时正处于改革开放初期,在内容上主要立足于国内的立法经验和司法经验,同时还参照了一些国际惯例和有关方面的公约和立法。1993年《商标法》第一次修改的主要原因是我国先后加入《巴黎公约》和《马德里协定》,主要目的是与国际上通行做法相衔接。2001年《商标法》第二次修改主要是基于加入世界贸易组织的要求以及适应社会主义市场经济建设的需要。可以发现,《商标法》的第一次和第二次修改均具有不同程度的被动性、局限性和短期的实用性。2013年《商标法》第三次修改强调的是“加强针对性,围绕实践中存在的主要问题完善有关制度”,仍然是一次“问题回应式”的立法进程。2019年《商标法》第四次修改则聚焦于商标恶意注册和加大商标权保护力度,仍着眼于“解决实践中出现的突出问题”。可见,无论是前两次的《商标法》被动修改还是后两次的《商标法》“问题回应式”的主动修改,均具有明显的问题导向的经验主义立法特征,尽管经验主义的立法理念有其现实合理性,但经验主义立法不可避免会导致“法律粗疏、欠缺、抵牾”等问题,使得《商标法》体系结构始终未能得到理性的系统的建构。
从学理层面来看,学术研究应该指导实践,但我国商标法理论研究的积淀仍然是不足的,学术研究的不足无法为《商标法》体系结构的建构与完善提供理论指导。科学合理的体系结构应当是经过体系化建构的逻辑框架,即把“既存的各色各样的知识或概念,依据一项统一的原则,安在一个经由枝分并且在逻辑上相互关联在一起的理论构架中”,这需要成熟的学术研究给予支撑。就我国商标法研究的学理化程度而言,按照部门法哲学的四项标准,即“逻辑连贯性、解释‘合法性’、对象整合性和意义关切性”,我国商标法研究的学理化程度仍然是不足的。正如学者通过系统梳理所总结的,尽管自1982年《商标法》制定以来我国商标法研究取得了长足的进步,从浅层次的商标法知识介绍发展到逐渐学理化,但对于商标法的基本范畴和制度体系的建构仍然是粗略的,很难说已形成一套商标法知识体系和权威性框架。例如,教科书的体系结构可以反映学术界对于商标法构造的认识,而从国内已出版的商标法教科书来看,各商标法教科书的体系结构各不相同,逻辑体系各异,缺乏基本的一致性,这意味着国内学术界对商标法的整体认识仍存在着巨大分歧。因此,整体而言,我国商标法学术研究仍难言成熟,无法指导与支撑商标立法,这亦是导致《商标法》体系结构存在诸多缺陷的重要原因。
(三)《商标法》体系结构的未来选择
面对存在明显缺陷的《商标法》体系结构,加强商标立法的科学化、体系化建设显得极为重要。近年来,党中央逐步把科学立法确立为立法的首要原则,党的二十大报告提出“推进科学立法、民主立法、依法立法,统筹立改废释纂,增强立法的系统性、整体性、协同性、时效性”。《中华人民共和国立法法》2023年修改新增的第55条同样将科学立法置于首位。按照科学立法的要求,将我国商标法提升至一个更具科学性、体系性的新境界是大势所趋。笔者认为,立足于《商标法》立法现状及其体系结构缺陷,综合考虑商标法的根本性质、基本内容及其逻辑结构、域外商标法体系结构模式的经验,《商标法》体系结构的理想模式是采取实体与程序分立型体系结构模式,具体理由如下。
首先,从不同体系结构模式的特点来看,程序为主型体系结构模式、实体与程序交错型体系结构模式存在着体系化不足、逻辑不周延、找法成本高等明显缺陷,实体与程序分立型体系结构模式则具备体系化程度高、逻辑清晰、适用方便等独特优势。就程序为主型体系结构模式而言,如前所述,尽管其具有程序内容较为清晰、便于操作的优势,但同样存在着程序法特征明显、实体内容分散等重大缺陷,尤其是《商标法》所一直采用的程序为主型体系结构模式已难以支撑商标法的实质内容,在内容比例上重程序性公法规范而轻实体性私法规范,不仅偏离了商标法的私法和实体法性质,而且与《商标法》已基本完备的实体规范体系严重不符。至于实体与程序交错型体系结构模式,尽管其在实体内容的安排上比程序为主型体系结构模式更为丰富,但其根本性缺陷在于逻辑过于混乱、非体系化问题突出,实体内容和程序内容交错或穿插安排导致理解与适用上的困难。相比较而言,体系化程度较高的实体与程序分立型体系结构模式能够合理地安排商标法的基本内容并呈现其内在逻辑,可以避免条文之间的重复、交叉甚至相互矛盾,有助于解决现行《商标法》体系结构存在的程序法特征明显的根本问题以及逻辑不清、叠床架屋、碎片化等诸多非体系化问题。
其次,从形式理性的要求来看,实体与程序分立型体系结构模式符合逻辑清晰、结构合理的“立法美学”要求。按照法律的形式理性标准,法律是由法律规则所构成的内容完整、前后一致、结构合理、逻辑严密的法律规范的有机整体。《商标法》实体规范与程序规范均已逐渐完备,按照“总则—分则”以及“实体—程序”的逻辑关系,商标法采取“总则—实体—程序”的体系结构最为简洁合理,总则部分规定商标法的统领性内容,实体内容以商标权的客体、内容、保护、利用为逻辑主线,程序内容以商标权的取得、维持、变更、终止为逻辑脉络。遵循以上特定的逻辑将商标法的基本内容进行组织和编排,而非无序地进行拼接组合,实体与程序分立型体系结构模式能够将实体规定和程序规则相对分离、将私法规范和公法规范相对分离,立法思路清晰,简洁明了,符合法律的形式理性要求。
再次,从实用性、可操作性的要求来看,实体与程序分立型体系结构模式有助于对商标法的理解、把握与适用。实体与程序分立型体系结构模式不仅是“立法美学”的追求,而且更重要的是能够带来较大实益。正如立法学理论所指出,法的真正生命力在于实效,有效实施是关键,法律文本应当“易读、易懂、易操作”。“法律的结构应当使得该法便于其特定调整对象所使用。其使用越简便,按照其目的改变人们行为的可能性就越大”,因此,“一部法的结构越清晰,越具有逻辑性,其也就越具有可及性,从而也就发挥作用”。在商标法的结构安排上,无论是程序为主型体系结构模式还是实体与程序交错型体系结构模式,两者对实体内容与程序内容的混合安排、碎片化分布均徒增了理解的难度与找法的成本。实体与程序分立型体系结构模式一方面是分别集中规定实体内容与程序内容,另一方面是遵循特定逻辑对实体内容内部和程序内容内部予以安排,便于执法者、裁判者在执法、司法过程中寻找法律依据,亦便于公众理解。
最后,就可行性而言,在《商标法》实体内容和程序内容均已基本完备的当下,采取实体与程序分立型体系结构模式主要涉及的是《商标法》篇章结构的调整以及相应内容的归属问题,在立法层面并不存在实质性障碍。采取实体与程序分立型体系结构模式不是将商标法推倒重来,并非制定一部完全不同的新法律,而是对现有规定进行科学整理、合理编排。在这一整理和编排过程中,更多是确定篇章结构后对相应条文的调整、增删或补充,并不涉及具体条文的重新制定或者大规模修改,因此不会产生过高的立法成本,具备立法上的可行性。 国家知识产权局发布的《商标法》第五次修改的《征求意见稿》在体系结构和内容安排上均有较大幅度的变动,此次《征求意见稿》公开向社会征求意见后,即产生了大量褒贬不一的评价,这意味着无论是理论界还是实务界都对这部修改草案存在重大期待。在展望新的《商标法》时,不应仅仅是局限于原有版本之上的技术细节的改进,而应予以系统考虑,此次《商标法》修改正是重新设计其体系结构的重要契机。
(一)《商标法》第五次修改的目标定位:法律的体系化
《商标法》前四次修改主要着眼于解决现实问题,在不同程度上均存在着“头痛医头、脚痛医脚”的问题,未能顾及商标法的体系化。在《商标法》第五次修改之际,面临的首要问题是目标定位的确定,究竟是以解决具体问题为主还是以打造更长远的发展基础为主,前者涉及的是具体制度的完善,后者涉及的是法律的体系化。体系的要义在于“经由一致的脉络形成整体”,通过体系化,“原有的杂乱无章、互不隶属的规范与事实被整合为一个无矛盾的、和谐的有机整体”。鉴于“融贯的法律体系的存在是保障法的安定性的制度基础”,笔者认为,立足于我国实质商标法已大体完备而形式商标法尚不完备的实际情况,《商标法》本次修改的最重要任务应当是体系化而非个别制度的完善。
一方面,我国实质的商标法已大体完备,从宏观的基本理念到整体的制度框架再到具体的制度内容,均已基本确立。首先,实质的商标法的立法目的和基本理念已大体确立。商标权的私权性质和商标法的私法性质决定了商标法的立法目的是保护商标所有人的利益,基本理念是尊重和保护私权,这在我国商标法的立法与实践中已大体确立。例如,立法上,我国商标法逐渐承认商标权共有、商标先用权等制度;司法实践逐渐认可商标共存,均体现了保护商标所有人利益的立法目的与尊重私权的基本理念。其次,实质的商标法制度体系和基本框架已大体就位。经过《商标法》四次修改以及实践经验的积累,实体上的商标授权制度和商标保护制度的基本框架已逐步构建完善,程序上的商标申请、审查、异议、无效等确保商标授权效率和权利质量的程序设置已大体建立,可以说,整体上的商标法制度体系已基本确立。最后,商标法各项主要制度的实质内容已比较完备。例如,在商标授权制度上,商标注册的绝对条件和相对条件已分别明确并进行区分;在商标保护制度上,商标侵权判断标准、商标侵权抗辩规则等已逐渐完善;在商标权的利用上,商标许可、转让、质押等财产性利用规则已大体建立。
另一方面,形式的《商标法》尚不完备,在立法目的条款的表述、体系结构的设计、具体制度的安排上有诸多不科学之处。首先,形式上的《商标法》立法目的和基本理念仍残存管理法色彩。自1982年《商标法》至2019年《商标法》,不仅第1条立法目的中的“加强商标管理”始终置于首位,而且在体系结构上有专章的“商标使用的管理”,管理法的观念仍然留存于商标法制中。其次,形式上的《商标法》体系结构已经名不副实。如“总则”章包含诸多非总则性内容,“注册商标专用权的保护”章包含相当一部分并非直接与商标权保护相关的内容。最后,形式上的《商标法》具体制度尚非常零散而不协调。例如,本应集中安排的商标注册条件被零散安排在不同章节,增加了不必要的找法成本。再如,《商标法》第30条中的商标审查的商标冲突标准与第57条第2项中的商标侵权的商标冲突标准不协调,导致解释与适用上存在诸多分歧。
因此,鉴于我国商标立法与实践的实际情况,即实质商标法已大体完备而形式上的《商标法》仍存在诸多不科学之处,体系化应该是《商标法》第五次修改的最重要任务。当然,由于目前实践中仍存在商标囤积、恶意抢注、权利滥用等系列问题,基于解决现实问题的考虑,个别制度的完善与具体问题的处理同样是《商标法》第五次修改的重要任务。但应当明确两者的关系,在《商标法》第五次修改的目标定位上,商标法的体系化应该是最重要任务,个别制度的完善与具体问题的处理应放在商标法体系完善的大目标之下。
(二)《征求意见稿》的体系结构评析
国家知识产权局在《征求意见稿说明》中指出,“进一步理顺体系”和“优化《商标法》体系结构”是《征求意见稿》修改的重要内容之一。在体系结构上,《征求意见稿》将《商标法》由八章扩充为十章,增加了“商标注册的条件”和“促进商标使用、服务与商标品牌建设”两章,同时对该法的章节标题与顺序进行了一定的调整。需要说明的是,由于体系结构是法的具体内容在结构上的安排,体系结构不能狭隘理解为仅针对整体的结构安排,对各部分内容的正确理解应当是前提,因此,体系结构不仅涉及整体的结构安排,而且涉及各部分内容的恰当确定。就此而言,从整体结构和内容安排来看,《征求意见稿》在“优化《商标法》体系结构”目标的实现上仍存在一定差距,具体问题如下。
其一,在整体结构上,仍延续程序为主型体系结构模式,体系化程度不足。从结构安排看,《征求意见稿》十章分别为“总则”“商标注册的条件”“商标注册的申请”“商标注册的审查和核准”“注册商标的无效宣告和撤销”“注册商标的续展、转让和注销”“商标的使用与管理”“注册商标专用权的保护”“促进商标使用、服务与商标品牌建设”“附则”,架构上依然主要是按照商标申请注册的程序而安排,程序法特征明显、实体内容分散、体系化不足等问题依旧存在。与现行《商标法》的程序为主型模式相比,《征求意见稿》增设第二章“商标注册的条件”,将现行法零散分布于不同章节之中的商标注册条件进行整合,形成系统的商标注册条件专章,是值得肯定的。不过,《征求意见稿》新设的第九章“促进商标使用、服务与商标品牌建设”与《商标法》整体结构格格不入,这一章主要是关于商标品牌建设的政策性内容,不仅有违商标法的性质与定位,而且导致商标法整体结构显得混杂、不协调,如学者指出的,其“已经脱离了以商标权为中心的商标立法轨道,使得商标法更像是‘商标与品牌法’”。
其二,在内容安排上,欠缺精细考虑,部分章节存在条文堆砌、内容名不副实等明显问题。这典型体现在第一章“总则”和第七章“商标的使用与管理”的具体安排上。《征求意见稿》“总则”章共13条,与现行法的21条相比进行了一定的精简,但精简后的“总则”章仍含有相当部分非总则性内容,如《征求意见稿》“总则”章第6条规定集体商标和证明商标、第7条规定共同申请、第10条规定驰名商标及其保护原则、第11条规定对等原则、第12条规定委托代理、第13条规定国际注册,这些内容显然不符合总则内容应具有的纲领性和统率性。同时,《征求意见稿》亦存在本属于总则性内容却被安排至其他章节的情况(如“商标使用”的界定),导致“总则”不“总”的突出问题。此外,《征求意见稿》第七章“商标的使用与管理”对现行法“商标使用的管理”章进行了较大的改动,一方面,将现行法“商标使用的管理”章中第49条第2款、第50条、第54条、第55条关于注册商标撤销的规定调整至《征求意见稿》第五章“注册商标的无效和撤销”;另一方面,为了充实第七章“商标的使用与管理”的内容,将现行法分散在其他章节的内容杂糅于第七章,如将现行法第一章第19条规定的商标代理机构和第20条规定的商标代理行业组织、第四章第43条规定的商标许可使用、第七章第59条的商标正当使用均归入《征求意见稿》第七章“商标的使用与管理”,如此杂糅后的“商标的使用与管理”章更像是大杂烩,显得杂乱无章。
(三)《征求意见稿》体系结构的完善建议
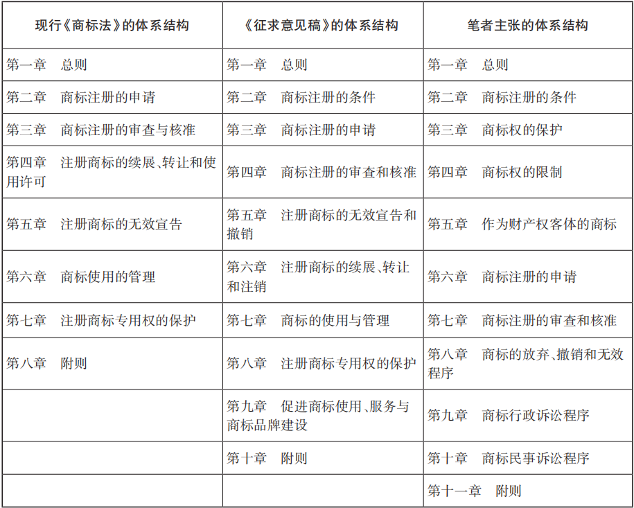
体系化应该是《商标法》第五次修改的最重要任务,《征求意见稿》所采取的程序为主型体系结构模式无法满足体系化、科学化的要求。针对《征求意见稿》的体系结构问题,应重新调整篇章结构,按照“总则—实体—程序”的脉络,分别优化总则设置、完善实体内容与程序内容。优化后的体系结构如表1所示,具体完善建议如下。

第一,采取实体与程序分立型体系结构模式,遵循“总则—实体—程序”的逻辑顺序重新调整篇章结构,分别集中安排实体内容和程序内容。按照商标法的基本内容及其逻辑结构,《商标法》的篇章结构可调整如下:第一章“总则”为统领性内容,第二章至第五章为实体内容,包括“商标注册的条件”“商标权的保护”“商标权的限制”“作为财产权客体的商标”,第六章至第十章为程序内容,包括“商标注册的申请”“商标注册的审查和核准”“商标的放弃、撤销和无效程序”“商标行政诉讼程序”“商标民事诉讼程序”,第十一章为“附则”。同时,应遵循商标权的私权属性和商标法的私法定位,对于《征求意见稿》第九章“促进商标使用、服务与商标品牌建设”所包含的宣示性政策内容,宜从《商标法》中移出。如此,按照总则、实体、程序、附则的立法顺序,可以清晰地呈现商标法的基本逻辑,实现实体内容与程序内容的分别集中安排,从而整体提升我国商标法的体系化程度。
第二,优化总则设置,安排贯穿于全局、适用于各具体制度的内容。尽管《征求意见稿》对总则内容已进行一定的精简,但仍有进一步优化的空间。例如,《日本商标法》总则部分仅包含第1条“宗旨”、第2条“定义等”两个条文,简洁明了。针对《征求意见稿》“总则”章存在的问题,可进行如下两方面调整:一是关于非总则性内容的调整,应移至其他制度的相应部分,如第7条共同申请、第11条对等原则、第12条委托代理、第13条国际注册可移至程序内容的相应部分,第10条驰名商标保护可移至实体内容的相应部分;二是关于应从其他章节回归至总则的内容,如“商标使用”的界定,鉴于其具有贯穿商标法各具体制度的重要地位,应当置于“总则”章。
第三,完善实体内容与程序内容,化解规则之间的不协调,形成逻辑融贯的《商标法》。首先,应分别将相应规则归入实体内容和程序内容,实体规则根据其具体内容分别归入“商标注册的条件”“商标权的保护”“商标权的限制”“作为财产权客体的商标”这四章实体内容之中,程序规则根据其调整的程序阶段分别归入“商标注册的申请”“商标注册的审查和核准”“商标的放弃、撤销和无效程序”“商标行政诉讼程序”“商标民事诉讼程序”这五章程序内容之中。其次,需要注意章节内具体内容的体系化,以“商标注册的条件”章的内容安排为例,尽管《征求意见稿》第二章对商标注册的条件进行了独立的专章规定,但其在条文安排上未能考虑绝对条件和相对条件的区分,条文分布零散,应当调整相关条款的顺序,实现绝对条件和相对条件的分别集中安排。最后,应消除规则之间的不协调之处,如商标冲突标准的协调问题,与现行法中商标冲突标准存在的问题一样,《征求意见稿》第24条规定的商标审查的商标冲突标准与第72条第2项规定的商标侵权的商标冲突标准仍存在不一致的问题,对此应予以调整,实现两种商标冲突标准的协调统一。 体系结构是支撑整部法律“躯体”的“骨架”,蕴含着整部法律的法理逻辑基础。“法律选用什么形式,法律条文如何安排和布局,不仅关系到所立之法能否更好地表现内容,能否更准确地反映社会关系的要求,而且直接涉及人们能否更易理解和掌握”,科学、严谨的体系结构能够更好地支撑法律的实质内容,形成逻辑贯通的制度体系,便于理解与适用。各个国家和地区商标法的体系结构受不同因素的影响,呈现出程序为主型体系结构模式、实体与程序交错型体系结构模式、实体与程序分立型体系结构模式的不同样貌。《商标法》体系结构模式自1982年制定至今一直采用程序为主型体系结构模式,在《商标法》实质内容已不断丰富、完善的情况下,现有体系结构已难以支撑其实质内容,亟须重新设计其体系结构。综合考虑商标法的根本性质、基本内容及其逻辑结构并参考各个国家和地区商标法的体系结构模式,《商标法》体系结构的理想模式是实体与程序分立型体系结构模式,此次《商标法》修改是重新设计其体系结构的重要契机。尽管考虑了“优化《商标法》体系结构”问题,但目前呈现的《征求意见稿》在体系结构上仍存在诸多不足,需进行全盘检视,以形成更科学的立法文本。