
刑法第六十七条规定了刑事案件中自首认定的条件,一般自首的认定需要同时具备“自动投案”和“如实供述”两个要件,但何为自动投案,何为如实供述,在司法实践的众多情形中需要厘清,特别自首和单位自首又需要具备何种条件,本文拟结合法律规定和司法裁判要旨,对实践中“自首”的认定问题进行梳理分析,以期准确把握自首认定的标准。

01
自首的概念

刑法第六十七条规定了两种自首的情形,主动到案后如实供述,系一般自首;被采取强制措施或服刑后如实供述司法机关还未掌握的本人其他罪行的,系特别自首。
02
自首的类型
1.一般自首:系犯罪嫌疑人犯罪以后自动投案,如实供述自己的罪行。即在犯罪事实或犯罪嫌疑人未被司法机关发觉,或者虽被发觉,但犯罪嫌疑人尚未被讯问或未被采取强制措施时,主动向办案机关投案并如实供述自己实施的犯罪行为。
2.特别自首(准自首):系已经被采取强制措施的犯罪嫌疑人、被告人和正在服刑的罪犯,如实供述司法机关还未掌握的本人其他罪行的行为。
3.单位自首:系单位犯罪案件中,单位集体决策或者单位负责人决策而自动投案,并如实交代单位犯罪事实的,或者单位直接负责的主管人员自动投案并如实交代单位犯罪事实的行为。
自首的意义
关于自首,我国古代汉律就有“先自告,除其罪”的规定。唐律规定得更为具体,宋、元、明、清代对自首从轻的规定大致相同。现代很多国家的刑法,也都有自首的规定。
自首的意义在于鼓励犯罪分子自动投案,认罪伏法,洗心革面,改过自新,不致隐匿于社会继续犯罪;同时,也有利于分化瓦解犯罪分子,促使案件及时侦破和审判。
从法律效果上,刑法对犯罪嫌疑人犯罪后自首的,规定“可以从轻或者减轻处罚”。因为自首可以减轻处罚,对于嫌疑人在量刑时降档处理具有重要意义,也是辩护工作的重点之一。
同时,最高人民法院、最高人民检察院《关于常见犯罪的量刑指导意见(试行)》对于自首有相关规定。

04
自首的规定
2. 《关于处理自首和立功具体应用法律若干问题的解释》4. 《关于办理职务犯罪案件认定自首、立功等量刑情节若干问题的意见》5. 《关于被告人对行为性质的辩解是否影响自首成立问题的批复》6. 《关于跨省异地执行刑罚的黑恶势力罪犯坦白检举构成自首立功若干问题的意见》
05
自首的认定
(一)一般自首的认定
1. “自动投案”的认定
“自动投案”是指犯罪事实或者犯罪嫌疑人未被司法机关发觉,或者虽被发觉,但犯罪嫌疑人尚未受到讯问、未被采取强制措施时,主动、直接向公安机关、人民检察院或者人民法院投案。
自动投案的时间应该在犯罪行为发生之后,犯罪事实尚未被司法机关发觉之前,或者犯罪事实已被司法机关发觉,但犯罪嫌疑人尚未被司法机关发觉之前,再或者犯罪事实和犯罪嫌疑人均已被司法机关发觉,但犯罪嫌疑人尚未到案,包括未被司法机关讯问或未被司法机关采取强制措施之前。
最高人民法院《关于处理自首和立功具体应用法律若干问题的解释》(法释〔1998〕8号)第一条规定了7种认定为自动投案的情形:
最高人民法院《关于处理自首和立功若干具体问题的意见》(法发〔2010〕60号)第一条关于“自动投案”的具体认定又作出5种补充规定,符合下列情形的也应当视为自动投案:

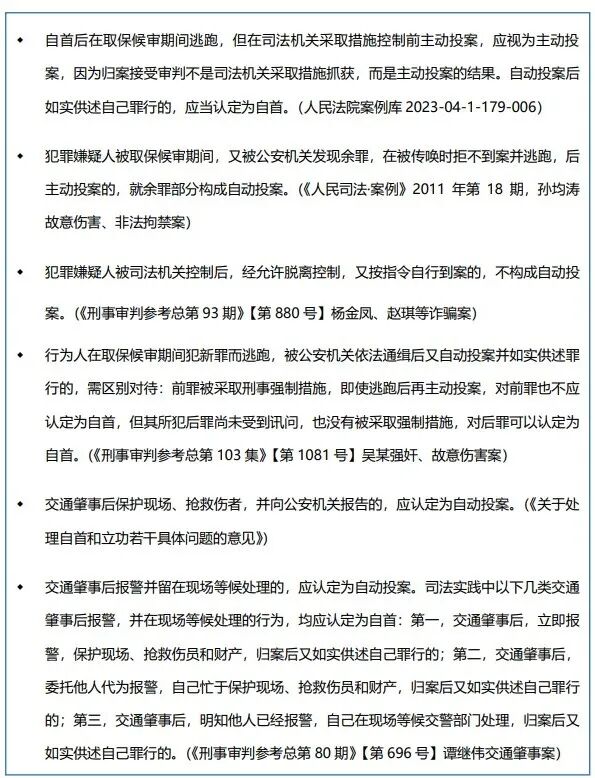
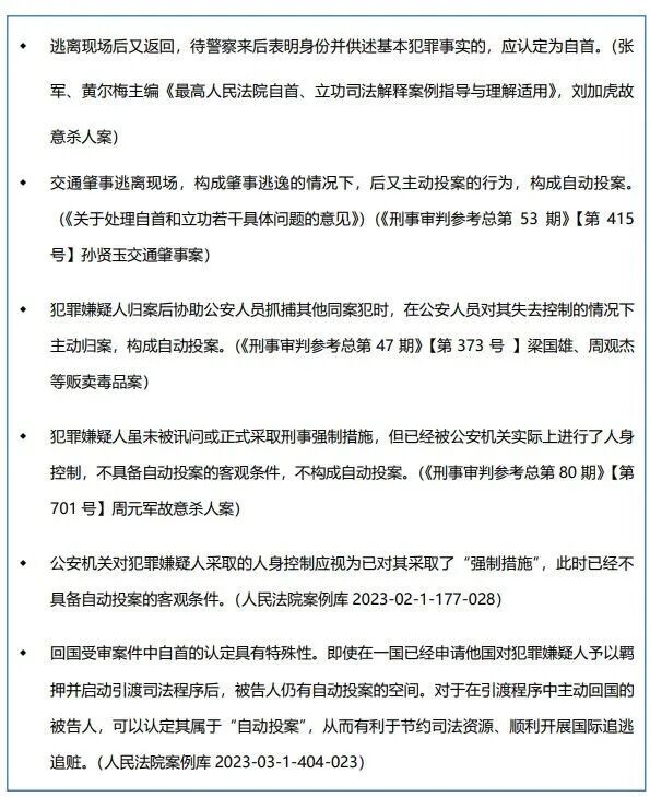
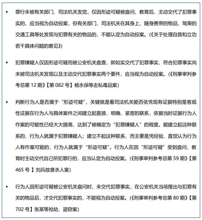
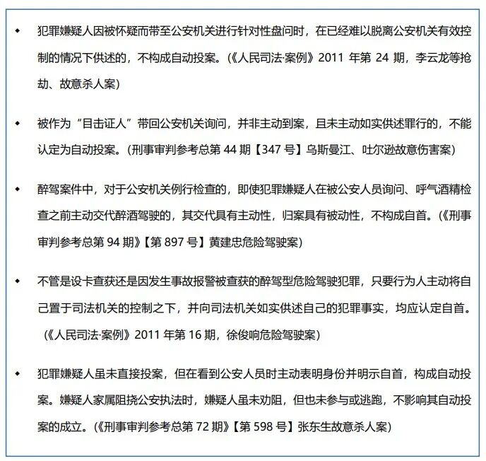
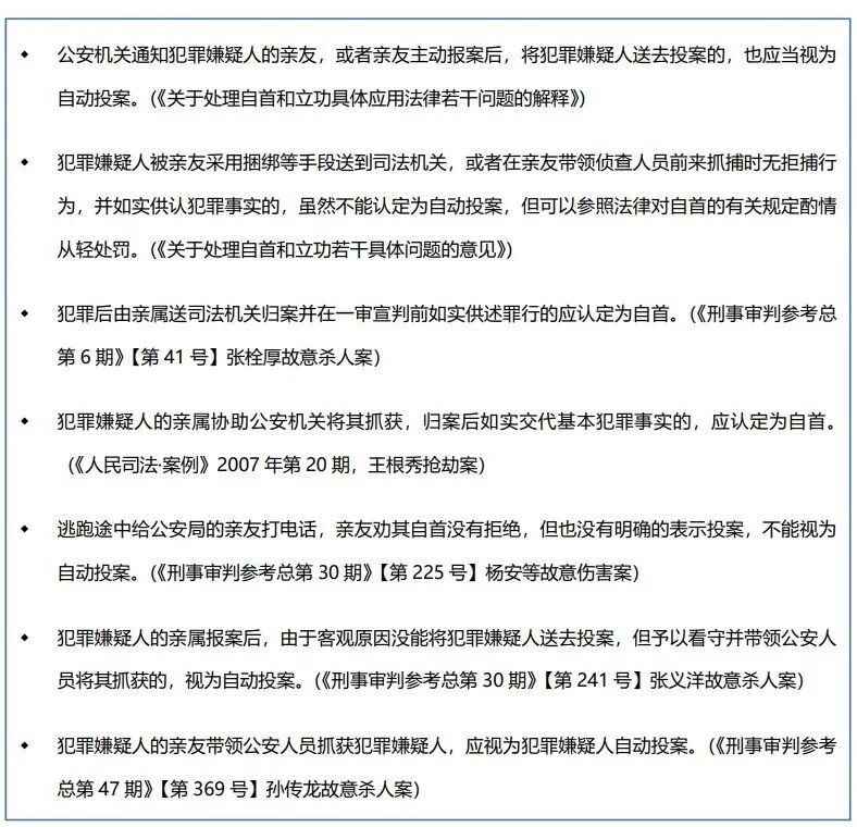
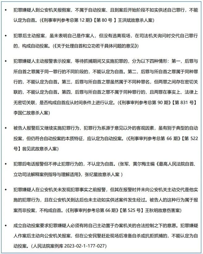
上述司法解释明确的12种规定主要围绕“自动投案”认定的时间、方式和动机三个角度,“自动投案”的认定要着重体现犯罪嫌疑人的主动性、自愿性和时限性。根据《刑事审判参考》《人民司法案例》《人民法院案例库》等相关司法判例中对“自动投案”在实务中不同类型的认定而提炼出的裁判要旨,还可以在以下具体情形进行分类认定时参考。
从司法判例中来看,对于“主动投案”的认定在实务中存在诸多情形,而情形项下又根据具体情节的不同会产生不同的认定标准。综合来看,大的原则上讲,依然是以“主动性、自愿性、时限性”作为判断的大标准。
第一,行为人先逃跑后到案,区分主动投案与否的具体认定;第二,行为人准备去投案或已在投案路上,到案时是否认定主动投案的情形;第三,行为人因形迹可疑,到案时是否认定主动投案的情形;第四,行为人在不同情形下被盘问,到案时是否认定主动投案的情形;第五,职务犯罪中,不同时间点投案对于是否符合主动投案的具体认定。从方式上看,自动投案的方式因素又分为:
第一,行为人向其所在单位、被害人投案时是否认定为自动投案的情形;第二,行为人委托他人报案或以信电报案时,对于自动投案情形的认定;第三,行为人因特定违法行为被采取强制措施时,对于是否符合自动投案情形的认定。
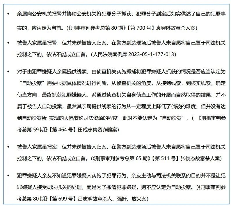
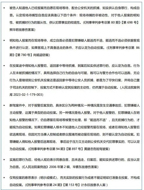
第一,行为人因亲友因素的介入而到案,不同情形下是否属于自动投案的认定;第二,行为人以非投案的动机主动报案,不同情形下是否属于自动投案的认定;第三,行为人明知他人报案而在现场等待时,不同情形下是否属于自动投案的认定。
上述情形的总结,系来源于众多司法判例中提炼出的裁判要旨,但是笔者在提炼总结过程中也发现,尽管上述裁判要旨均系人民法院的参考案例、入库案例等,但是依然存在不同法院的裁判标准在具体情节之处,存在差异的情形,如果按照裁判要旨的提炼方式,可能会得到截然相反的结论。
笔者认为,在裁判要旨发生冲突的情形下,应从自首的立法目的出发,本着有利于被告人原则的现代刑法理念和鼓励犯罪人自首的刑事政策精神进行认定。以下内容系司法判例所提炼裁判要旨的具体内容。
1)时间
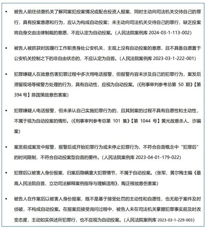
①犯罪后逃跑,在被通缉、追捕过程中,主动投案的,构成自动投案。(《关于处理自首和立功具体应用法律若干问题的解释》)

②经查实确已准备去投案,或者正在投案途中,被公安机关捕获的,应当视为自动投案。(《关于处理自首和立功具体应用法律若干问题的解释》)

③罪行未被司法机关发觉,仅因形迹可疑被有关组织或者司法机关盘问、教育后,主动交代自己的罪行的,构成自动投案。(《关于处理自首和立功具体应用法律若干问题的解释》)


④在司法机关未确定犯罪嫌疑人,尚在一般性排查询问时主动交代自己罪行的,构成自动投案。(《关于处理自首和立功若干具体问题的意见》)

⑤职务犯罪案件中,被告人须在纪律监察部门对其采取明确的调查措施前投案方能构成自动投案。(《刑事审判参考总第80期)》【第709号】吴江、李晓光挪用公款案)
2)方式
①犯罪嫌疑人向其所在单位、城乡基层组织或者其他有关负责人员投案的,构成自动投案。(《关于处理自首和立功具体应用法律若干问题的解释》)
②犯罪嫌疑人因病、伤或者为了减轻犯罪后果,委托他人先代为投案,或者先以信电投案的,构成自动投案。(《关于处理自首和立功具体应用法律若干问题的解释》)

③因特定违法行为被采取劳动教养、行政拘留、司法拘留、强制隔离戒毒等行政、司法强制措施期间,主动向执行机关交代尚未被掌握的犯罪行为的,构成自动投案。(《关于处理自首和立功若干具体问题的意见》)
3)动机
①并非出于犯罪嫌疑人主动,而是经亲友规劝、陪同投案的,构成自动投案。(《关于处理自首和立功具体应用法律若干问题的解释》)


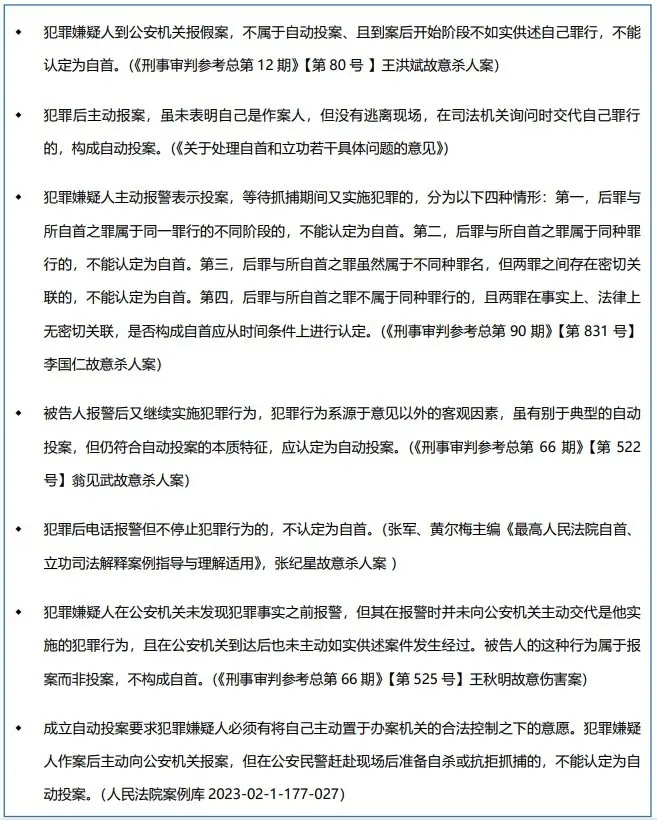
②犯罪后到公安机关了解案情时被抓获,因缺少自动投案的动机,不构成自动投案。(刑事审判参考总第21期【131号】明安华抢劫案)

③明知他人报案而在现场等待,抓捕时无拒捕行为,供认犯罪事实的,构成自动投案。(《关于处理自首和立功若干具体问题的意见》)

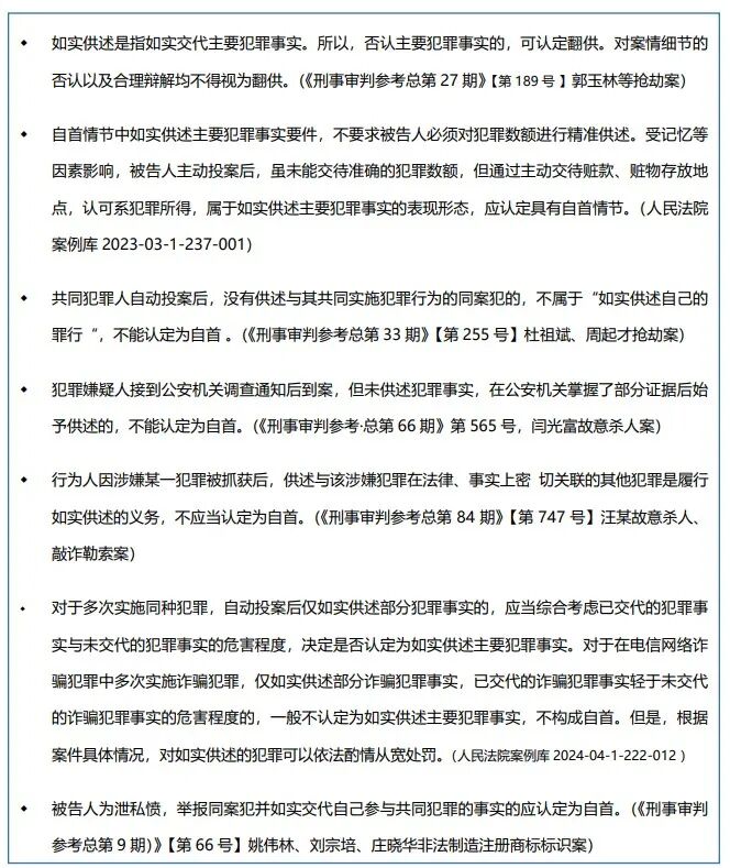
2. “如实供述”的认定
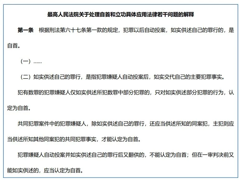
“如实供述”自己的罪行,是指犯罪嫌疑人自动投案后,如实交代自己的主要犯罪事实。最高人民法院《关于处理自首和立功具体应用法律若干问题的解释》(法释〔1998〕8号)第一条对“如实供述”作出了以下规定:

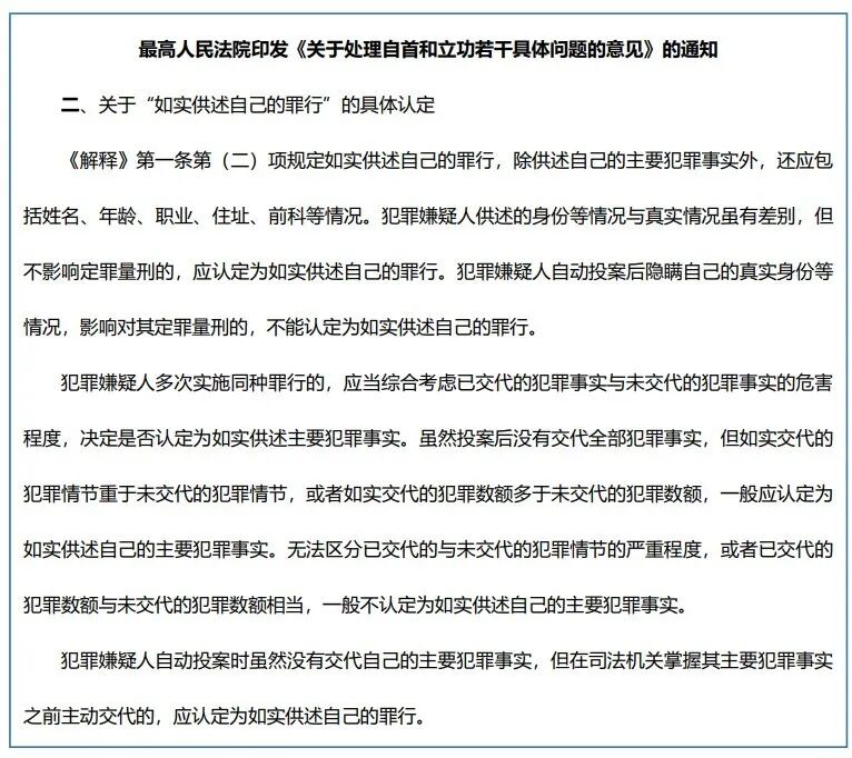
最高人民法院《关于处理自首和立功若干具体问题的意见》(法发〔2010〕60号)第二条关于“如实供述”的具体认定又作出补充规定:

根据《刑事审判参考》《人民司法案例》《人民法院案例库》等相关司法判例中对“如实供述”在实务中不同类型的认定而提炼出的裁判要旨,还可以在以下具体情形进行分类认定时参考。
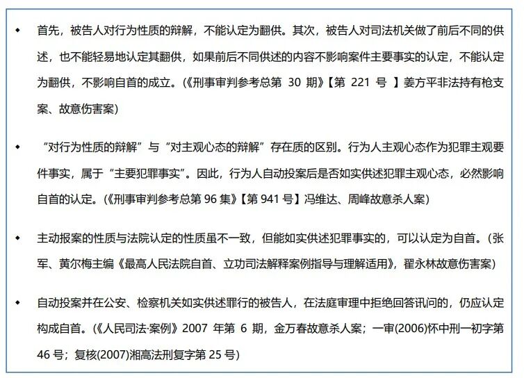
从司法判例中来看,对于“如实供述”的认定在实务中亦存在诸多情形,且主要围绕在“主要犯罪事实”的认定上,“如实供述后又翻供”的不同情形认定以及对于“辩解”对如实供述影响的认定。
从实务经验上讲,对于何为“主要犯罪事实”,何为“次要犯罪事实”,存在实际认定的模糊。尽管司法解释对此进行了列举,但是对于主次事实的判断依然要个案判断,具体案情具体分析。
而此处的判断标准,综合来看,一般认为能够“影响案件定罪量刑”的事实视为主要犯罪事实。至于影响多大,亦难抽象总结。能够清楚地是,对于如实供述的要求,从司法办案上,能够节约司法资源,提高办案效率,所以在判断时,司法机关往往进行实质性判断。
同时,如果行为人仅构成“如实供述”,不符合“自动投案”,尽管不构成自首,但是也构成“坦白”,坦白情节亦可系行为人从轻处理的法定情节。鉴于法律规定对于“如实供述”给予的从轻、减轻的法律效果。
因此,对于“如实供述”的事实标准从严判断,系符合现代司法精神与刑事政策精神。以下内容系司法判例所提炼裁判要旨的具体内容。

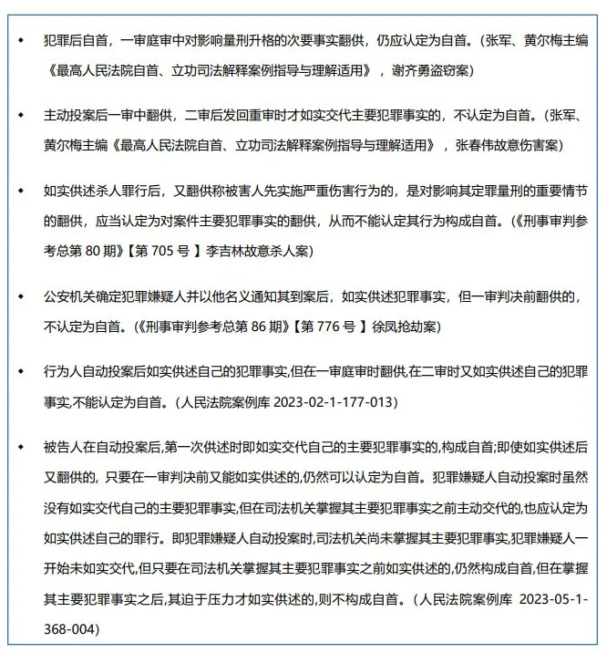
2)“如实供述后又翻供”的认定


(二)特别自首的认定
特别自首,即准自首,指的是被采取强制措施的犯罪嫌疑人、被告人和已宣判的罪犯,如实供述司法机关尚未掌握的罪行,与司法机关已掌握的或者判决确定的罪行属不同种罪行的,以自首论。
最高人民法院《关于处理自首和立功具体应用法律若干问题的解释》(法释〔1998〕8号)第二条、第四条对“特别自首”作出了以下规定:
最高人民法院《关于处理自首和立功若干具体问题的意见》(法发〔2010〕60号)第三条关于“特别自首”中“司法机关还未掌握的本人其他罪行”中的“其他罪行”具体认定又作出补充规定:
根据《刑事审判参考》《人民司法案例》《人民法院案例库》等相关司法判例中对“特别自首”在实务中不同类型的认定而提炼出的裁判要旨,还可以在以下具体情形进行分类认定时参考。
特别自首,亦称准自首,即在法律规定的情形下视为自首的情形。特别自首制度的设立,有利于感化行为人主动交代司法机关尚未掌握的问题,进一步提高办案机关的办案效率和办案效果。以下内容系司法判例所提炼裁判要旨的具体内容。
单位自首,系单位犯罪案件中,单位集体决策或者单位负责人决策而自动投案,并如实交代单位犯罪事实的,或者单位直接负责的主管人员自动投案并如实交代单位犯罪事实的行为。
单位自首的认定,系在单位犯罪案件中,因此属于较为特殊的情形。对于单位自首的认定,《刑事审判参考总第24期》【第151号】陈德福走私普通货物案中,法院就单位自首的不同情形认定进行具体分析,分析理由如下。
结语
我国刑法规定的自首制度以及相关司法解释的具体细化,为处理司法实务中自首的认定提供的法律依据以及判断标准。但刑事案件的情形众多,上述规定从大原则上制定标准,《刑事审判参考》《人民法院案例库》等收集的司法判例又从具体个案情形出发,提炼更为细致的裁判要旨。
笔者试图将现有最高人民法院在相关书籍、网站中对于“自首”认定的裁判要旨进行集中归纳,并根据情形再进行分类。在此过程中,参照了诸多法律人在先总结归纳的经验,并将所涉案例比照相关书籍、网站的出处进行一一核对,以期内容的相对准确。
然而,鉴于笔者功力有限,在总结、归纳、分类过程中,常感工程之巨大,在搜集案例时,难免有疏忽遗漏之处,在案例分类时,因所涉情形存在交叉,在分类讨论自首情节时,亦可能存在不同的观点。
事实上,自首中“自动投案”和“如实供述”这八个字,看似容易理解,但在具体的适用上,如何进行解释非常考验法律人的功底。对于原则的把握和具体情形的认定,需要结合个案的具体案情,从主客观角度进行严谨判断。
最后,浅谈一点感受,在刑事辩护的工作过程中,对于法律的敬畏,往往在研究一个具体的法律问题过程中。刑事辩护所涉人之生命与自由,而辩护的成与败,往往最后又落脚于细节之处。法律规定浩如烟海,现实情形千变万化,法律工作在连接着法律规定与现实情形之间,法律工作者又在价值观的影响下进行司法实践,对于一个具体问题的理解与认定,需要多一些耐心与敬畏。
《刑事实务:如何做好被害人的诉讼代理人?》