联系我们

【律师姓名】赵化律师

【联系方式:156-0714-9333(微信同号)

【执业证号】14201201010226533

【执业律所】:湖北东榆律师事务所

律所地址】武汉市东湖新技术开发区关山大道473号光谷新发展国际中心A座1508

友情提示:本律师不坐班,为方便接待您,来之前请您电话预约,谢谢!


【地铁路线】:乘光谷有轨电车L1、L3到“光谷天地站”下车

【公交路线】:乘公交车到“关山大道大彭村”或者“关山大道曙光村”或者“高新二路大彭村”或者“南湖大道大彭村”下车
您的位置:赵化律师网(赵化) > 律师文集
新《公司法》股份有限公司资本制度革新与适用
作者:    访问次数:220    时间:2024/05/15

2023年12月29日,十四届全国人大常委会第七次会议表决通过新修订的《中华人民共和国公司法》(以下简称"新《公司法》"),将于2024年7月1日起施行。本次修订对股份有限公司的资本制度进行了重大革新,引入了授权资本制、无面额股制度、类别股制度等,公司资本制度对公司的经营管理、利润分配以及责任承担都具有重要意义,就公司内部而言,主要体现为股权平等原则,预防控股股东滥用权利侵害中小股东权益;就公司外部而言,是债权人就公司责任财产实现优先清偿的前提。因此本文旨在对新《公司法》中有关股份有限公司资本制度革新与适用进行梳理与解读。

目 录     

一、新《公司法》中的“无面额股制度”

(一)新《公司法》首次引入“无面额股”,公司可以择一选择采用面额股或无面额股

(二)新《公司法》中所引入的“无面额股”本质上属于“不真正无面额股”

(三)新《公司法》通过引入无面额股制度,可突破禁止折扣发行的限制,股权认购方案更为灵活

(四)股份有限公司选择发行无面额股适用层面需关注的问题


二、新《公司法》中的“授权资本制”

(一)《公司法》(2018年修正)的“法定资本制”与新《公司法》“授权资本制”对比

(二)新《公司法》“授权资本制”的具体规定

(三)基于授权资本制而对其他规则的系统调整


三、新《公司法》中的“类别股制度”

(一)优先或劣后分配利润或剩余财产的股份——特殊分配权股份

(二)每一股的表决权数多于或者少于普通股的股份——特殊表决权股份

(三)转让须经公司同意等转让受限的股份——转让限制的股份


一、新《公司法》中的“无面额股制度”


(一)新《公司法》首次引入“无面额股”,公司可以择一选择采用面额股或无面额股


“股份”的通常含义包括货币符号和资本单位符号,股票作为股份有限公司股份的表彰形式,一般可分为面额股和无面额股。面额股又称为“面值股票”,是指在股票票面上记载或注明货币金额的股票,公司章程一般会对股份总数和股票的票面金额作出规定。与之相对应的无面额股又称为“比例股票”或“份额股票”,因公司章程通常载明了公司股份总数和/或每个股东持有的股份数量,每个股份时常可换算成公司股份总额的一个比例[1],无面额股的票面上不记载金额,只注明股份数量或占总股本比例的股票。可以看出区分面额股和无面额股的核心在于:应否在股份的通常含义中剥离出货币符号。


我国《公司法》(2018年修正)采用的是全面面额股制度,通过一系列的规定凸显了其与公司资本构成、债权人权益保障、公司登记制度以及财务处理机制之间的紧密联系,包括公司章程应当载明每股票面金额;在公司股票的发行过程中,招股说明书需明确标示每股的票面价值;不得折价发行股票;公司发行股票所获款项中,与票面金额等值的部分将直接计入公司的注册资本,而因发行价格超过票面金额所产生的溢价部分,将作为公司的资本公积金予以记录。


本次新《公司法》的修订首次引入无面额股制度,赋予公司自主选择权,公司可以择一选择采用面额股或无面额股,但明确禁止公司同时采取面额股与无面额股并行的模式。若公司选择采用无面额股,公司则有权自主决定其发行价格,并不受禁止折价发行的规则限制。对于公司发行无面额股所得的收入,其中超过1/2的部分将被计入公司的注册资本,并需完成相应的注册资本登记手续;而剩余的收入则会计入资本公积金。


二者具体区别见下表:


图片


(二)新《公司法》中所引入的“无面额股”本质上属于“不真正无面额股”


针对新《公司法》所引入的无面额股,相较于如美国纽约州所引入的不代表确认货币数额的无面额股,新《公司法》对于无面额股的设定并非完全摒弃了股份的货币属性,而是对其进行了弱化。在保留注册资本规定的同时,新《公司法》允许股票在发行阶段不记载具体货币数额,仅作为资本单位的标识。然而,在发行结束后,每张股票所代表的注册资本将转化为确定的金额,这在一定程度上使无面额股具备了面额股的一些特点。换言之,虽然无面额股在票面上不标注金额,但可以通过公司登记和章程中的注册资本信息推算出其真实的股份面值,其数值相当于公司发行总收入(股款)除以公司发行的股份总数。因此,从这一角度看,新《公司法》中的无面额股实质上是不真正无面额股。


(三)新《公司法》通过引入无面额股制度,可突破禁止折扣发行的限制,股权认购方案更为灵活


禁止折扣发行原则通常适用于面额股制度中,即公司可以等于或高于票面金额发行股票,但不得低于票面金额发行股票。禁止折扣发行原则是注册资本制下重要的体现,表面上有利于维持公司资本的稳定性,但实质上会导致公司的融资困难。实践中,在外部投资者进行新股认购时往往伴随着公司或股东的股份转让,在涉及亏损企业的融资操作中,外部投资者往往先以低于市场价或无偿方式受让原股东的部分股份,其次投资者再以不低于票面价值的金额认购公司新发行的股份。这种双重步骤一定程度上实现了亏损企业的融资目标,同时也相应降低了原股东的持股比例,巧妙规避了禁止折扣发行的规则,但操作过程较为复杂,且涉及两次交易,可能会造成更多的交易成本和税款。


在无面额股制度下,因股票无票面金额,因此不存在禁止折扣发行的问题,公司可以根据市场情况自行决定发行价格,公司也可以自主决定发行收入在注册资本和资本公积金里的分配比例,从而优化公司的股权架构。无面额股作为一种创新的股权认购方式,为外部投资者和现有股东带来了更加灵活的选择。在这种模式下,双方可协商确定认购款项在注册资本与资金公积金之间的分配比例,确保了公司创始股东不因外部投资者的加入从而丧失话语权。通过协议认购款计入资本公积金的比例,外部投资者与原股东不仅能够确保彼此权益的实质平等,还能够为创始股东保留必要的表决权。更重要的是,无面额股所反映的权益比例在公司市值波动时能够保持稳定,从而确保股东权益的持久性和稳定性。因此相较于面额股,无面额股有利于挽救处于困境的公司,有助于调整外部投资者与原股东之间的利益关系,解决公司的融资困难。


(四)股份有限公司选择发行无面额股适用层面需关注的问题


1.无面额股与股东的有限责任以及责任边界


有限责任公司的股东以其认缴的投资额为限,对公司债权人承担相应责任;而股份有限公司的股东,其责任界限则基于在认购股份时所承诺的对价,而非仅限于其认购的股份。在公司发行面额股时,股东的责任并非仅局限于其持有的股份,而是以其认缴并同意支付的全部对价为限。同理,即使公司发行无面额股,股票上未明确标注金额,股东仍需按照认购时承诺的金额支付对价。若公司遭遇破产,股东损失的是其承诺支付的全部金额,而与股款是否分别计入注册资本或资本公积金无关。


2.无面额股的发行需要重点关注发行权利主体及权利限制


根据新《公司法》第151条第1款的规定,无面额股的发行权归属于股东会;但若公司根据第152条的规定实行授权资本制,则无面额股的发行权归属于董事会。因此若由董事会决定无面额股的发行数量和价格时,其发行价格应由董事会决议确定;若无面额股发行系由股东大会决议,其发行价格则由董事会提出议案并经股东大会决议决定。


根据新《公司法》第180条的规定,董事对公司负有忠实、勤勉义务,应当以公司的最佳利益为优先考虑。因此在制定股票发行价格方案时,董事应进行充分的市场调研和财务分析,进行充分的尽职调查,了解市场情况、行业趋势以及公司内外部因素,确保定价公正合理,同时充分考虑公司的利益,避免损害公司和股东的利益。另一方面董事有责任确保公司披露充分的信息,特别是与股票发行相关的信息,以保证投资者可以做出知情的投资决策。


若董事在制定发行无面额股价格方案时未尽勤勉义务,可能导致公司或股东利益受损。一方面发行无面额股可能会对现有股东带来双重不利影响,包括投票权的稀释和经济利益的削减。具体来说,如果新股发行给新投资人,而现有股东未能按其持股比例增持新股,其投票表决权将会相对减少,即投票权被稀释。此外,当新股发行价格过低时,这实际上是以现有股东的权益为代价对新股东进行补贴,从而导致现有股东的股票价值相对减少,即经济利益被稀释。因此,在涉及无面额股的发行时,有必要从实体法和程序法两个维度出发,制定相应的规制措施,以确保现有股东的权益得到妥善保护。另一方面投资者可能因发行无面额股票的价格不公正蒙受损失,公司可能因发行价格不合理导致融资困难,影响公司业务发展。


根据新《公司法》第125条第2款以及第188条的规定,董事应当对董事会的决议承担责任,因此若董事会决议通过的股票发行价格不合理损害公司利益时,董事对公司负赔偿责任。同时股东也可提起股东代表诉讼对相关董事追责,此外,股东大会也可以根据公司章程和相关法律规定,对董事的决策进行否决或撤销。


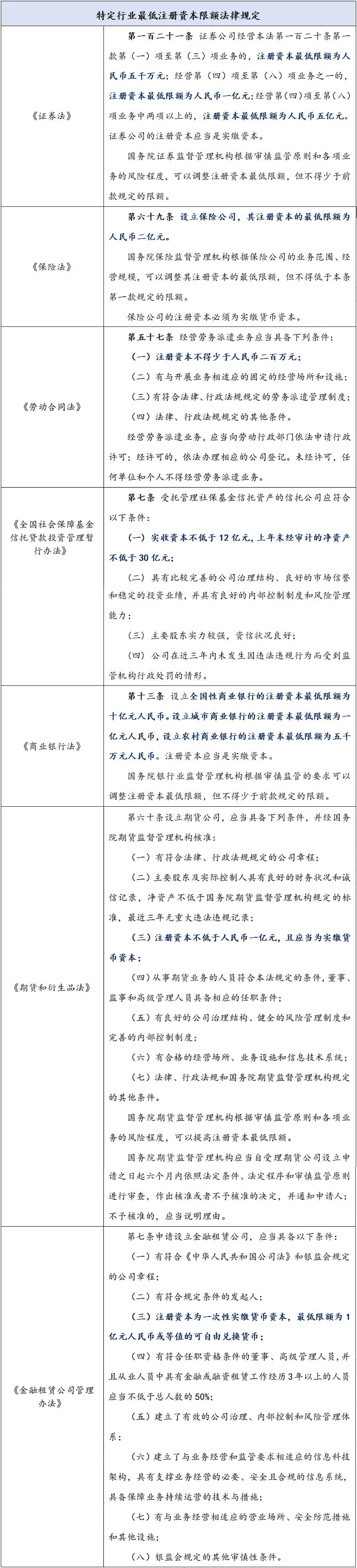
3.特定行业需要关注是否存在最低注册资本限额的规定


我国已于2013年的《公司法》中取消了对于股份有限公司注册资本的最低限额的规定,但对于从事特定行业的股份有限公司仍需要按照特别单行法的规定达到最低注册资本限额(具体法律规定列举见下表),此类规定主要集中于保险金融行业。尽管无面额股并不规定票面金额,但当上述特定行业的股份有限公司选择发行无面额股时,仍需要将无面额股转化为固定的货币金额,才能与《证券法》、《保险法》、《商业银行法》等规定的最低注册资本限额相协调。


图片


4.无面额股与面额股制之间的相互转化需要同时考虑股东权益调整和股份发行相关规定


按照新《公司法》的规定,股份有限公司可以自主选择采用何种股份发行方式,且面额股和无面额股之间可以进行转换,但两种转换都涉及复杂的转换程序。当面额股转换为无面额股时,公司首先需要注销原有的面额股,并向全体股东发放新的无面额股股票。这一转换过程可能仅涉及股票的等量替换,也可能伴随资本公积金的转增股份,进而改变公司的股份数量,而不影响股本结构和负债状况。当无面额股转换为面额股时,转换过程中需特别关注注册资本的变动。未经法定程序,不得随意通过转换减少注册资本,但可能需要根据公司实际情况调整资本公积金。因此,股份的转换不仅涉及到股东权益的调整,还须遵守股份发行的相关规定,整个转换流程显得较为复杂。但本次新《公司法》中并未涉及对转换的具体规则的规定,留待新法实施后予以进一步明确。


二、新《公司法》中的“授权资本制”


新《公司法》针对股份有限公司的资本制度的另一重大革新,还体现在首次引入了“授权资本制”,并对于相关规定进行了配套修改,这一制度修改不但顺应了时代发展趋势,更是破除了在原有法定资本制度下股份有限公司的融资困境,回应了股份有限公司在实践中对于高效、便捷融资的需求。


(一)《公司法》(2018年修正)的“法定资本制”与新《公司法》“授权资本制”对比


授权资本制主要指公司只要在章程中记载授权资本,由此指明公司最高可以发行或筹集的公司资本额或者股本总额,公司在设立时股东不必一次性认足全部的授权资本,公司即可成立。[2]相对的,法定资本制下,公司的设立则需要发起人按照公司章程确定的注册数额足额认缴或认购,公司方可成立。《公司法》(2018年修正)中所采用的是典型的“法定资本制”,而在新《公司法》中则引入了“授权资本制”


对比两种资本制度,两者的区别主要体现于两个层面:


图片


由上述对比可见,授权资本制在公司设立时就已经预留出公司未来可能发行的股份,同时将公司未来发行上述预留股份的权利授权给董事会,避免了在法定资本之下公司进行增资所需要进行的繁琐程序,能够更快的为公司筹集相应投资资金,在短时间内实现公司的融资目的。


(二)新《公司法》“授权资本制”的具体规定


新《公司法》针对“授权资本制”主要体现于第一百五十二条、一百五十三条:


第一百五十二条公司章程或者股东会可以授权董事会在三年内决定发行不超过已发行股份百分之五十的股份。但以非货币财产作价出资的应当经股东会决议。


董事会依照前款规定决定发行股份导致公司注册资本、已发行股份数发生变化的,对公司章程该项记载事项的修改不需再由股东会表决。


第一百五十三条公司章程或者股东会授权董事会决定发行新股的,董事会决议应当经全体董事三分之二以上通过。


新《公司法》中所确定的“授权资本制”并非属于最典型的授权资本制,如美国,对于董事会的权力限制除了资本总额外再无其他制约;我国新《公司法》中的“授权资本制”更倾向属于一种折中授权资本制,即在授权董事会机动发行股份权力的同时,又对于董事会的权力进行了限制。[3]具体而言,我国新《公司法》对于授权资本制的规定体现于以下几个层面:


图片


(三)基于授权资本制而对其他规则的系统调整


新《公司法》引入授权资本制的同时,为了该制度的更好落地,更为了防止矫枉过正,对于股份有限公司的相关规则也进行了系统性调整,亦值得关注。


1.出资时间的配套改革:在股份有限公司成立前发起人应按照其认购的股份全额缴纳股款


《公司法》(2018年修正)中第八十二条针对股份有限公司出资时间规定为:“以发起设立方式设立股份有限公司的,发起人应当书面认足公司章程规定其认购的股份,并按照公司章程规定缴纳出资。以非货币财产出资的,应当依法办理其财产权的转移手续”本质采用的是“认缴制”,并不要求发起人在股份有限公司设立时即完成出资的实际缴纳。此制度所起到的功能与“授权资本制”具有某种程度的一致性,在不同阶段解决了公司资本筹集问题。


但公司法一定程度上是为了平衡公司股东与公司债权人的关系,制度的调整便于公司进行融资从而有利于股东利益的同时,亦应考虑对于公司债权人的保护。若“认缴制”和“授权资本制”同时存在,对于债权人权益保护层面,尤其是对于公司资本确定性及稳定性而言,则存在失衡之风险。对此,新《公司法》在引入“授权资本制”的同时,对于股份有限公司出资的缴纳时间进行了系统性调整。根据新《公司法》第九十八条第一款:“发起人应当在公司成立前按照其认购的股份全额缴纳股款。”明确了发起人应当在股份有限公司成立前完成认购股份股款的全额缴纳。


2.公司章程登记内容的配套调整:应当明确载明公司注册资本、已发行的股份数和设立时发行的股份数


在“授权资本制”下,公司股东会的授权董事会有权在未来三年内根据公司经营需要分批发行不超过公司已发行股份50%的股份,因此股份有限公司在通过公司章程或股东会完成上述授权后,存在“可发行股份数”的概念,即包括已发行的股份数及授权董事会未来可发行的股份总数。而正是由于公司未来存在分批发行新股的情况,“已发行股份数”则是指公司截至统计之日止累计已经发行股份的总数。“设立时发行的股份数”理解起来则较为清晰,即股份有限公司设立时,所发行的股份数,这一数字为一个固定不变的历史信息。


图片


在《公司法》(2018年修正)的体系下,股份有限公司注册资本为在公司登记机关登记的全体发起人认购的股本总额(《公司法》(2018年修正)第八十条)。注册资本=全体发起人认购股本总额。


但在新《公司法》的体系下,股份有限公司的注册资本为在公司登记机关登记的已发行股份的股本总额(新《公司法》第九十六条),注册资本=公司已发行股份的股本总额。根据上述分析,同时结合新《公司法》第九十八条“发起人应当在公司成立前按照其认购的股份全额缴纳股款”、第二百二十八条第2款有关“股份有限公司为增加注册资本发行新股时,股东认购新股,依照本法设立股份有限公司缴纳股款的有关规定执行”的规定,股份有限公司的注册资本即为公司累计已发行的股份对应的实缴股本总额。


为了明晰股份有限公司的上述情况,有利于公司债权人对于公司相关资本情况的了解,新《公司法》在第九十五条有关股份有限公司章程应当载明事项中明确规定应当将“公司注册资本、已发行的股份数和设立时发行的股份数,面额股的每股金额”明确载明在公司的公司章程中。


3.弱化股东的优先认购权调整:股份有限公司为增加注册资本发行新股时,无特别规定或股东决议,股东不享有优先认购权


股份有限公司不同于有限责任公司,有限责任公司更多的体现人合性,且规模较小,设置优先认购权一方面符合人合性的特质,另一方面因规模较小,对决策时效的影响较小。但股份有限公司往往企业规模较大,法定优先认购权“往往意味着以筹资机动化拖延或丧失为代价,耗费时间成本与金钱成本。”[4]对此,新《公司法》对于股份有限公司的股东优先认购权进行弱化调整,明确股份有限公司为增加注册资本发行新股时,在无特别规定或股东决议的情况下,股东不享有优先认购权。


新《公司法》所引入的“授权资本制”顺应了资本制度的整个浪潮,更是很大程度上解决了实践中的公司融资需求,但针对这一重大变化,很多学者也进一步提出了未来制度适用可能存在的问题,如小股东或原始股东权益授权如何救济?董事会权力如何限制等问题,对此亦有学者提出是否能够引进不当发行停止请求权制度等建议。新制度的引入是开启整体制度改革的第一步,也是重要一步,必然会存在一段时间的适应期,后续让我们共同期待制度的落地与发展。


三、新《公司法》中的“类别股制度”


“类别股制度”并非是新《公司法》引入的新制度,早在1992年国家开发和改革委员会颁布的《股份有限公司规范意见》(已失效)就规定了“公司设置普通股,并可设置优先股。普通股的股利在支付优先股股利之后分配。普通股的股利不固定,由公司按照本规范确定的程序决定。公司对优先股的股利须按约定的股利率支付。优先股不享有公司公积金权益。当年可供分配股利的利润不足以按约定的股利率支付优行股股利的,由以后年度的可供分配股利的利润补足。公司章程中可对优先股的其他权益作出具体规定。公司终止清算时,优先股股东先于普通股股东取得公司剩余财产。”相继的深圳市人民政府颁布的《深圳市股份有限公司暂行规定》、国家开发和改革委员会等部门联合颁布的《创业投资企业管理暂行办法》、国务院颁布的《国务院关于开展优先股试点的指导意见》、中国证券监督管理委员会颁布的《优先股试点管理办法》等均对于优先股进行相应的规定。


而新《公司法》是首次在法律层面通过例举的方式,对于股份有限公司类别股的发行、适用进行了规定。其中根据第一百四十四条,新《公司法》列明的类别股类型包括“优先或劣后分配利润或剩余财产的股份”、“每一股的表决权数多于或者少于普通股的股份”、“转让须经公司同意等转让受限的股份”,同时还设置了兜底即“国务院规定的其他类别股”,以下将对上述列明的类别股特点及实践中的适用情况进行逐一说明。


(一)优先或劣后分配利润或剩余财产的股份——特殊分配权股份


持有这一类股份的股东享有优先分配公司利润或剩余财产的权利或劣后分配公司利润或剩余财产的义务。在实践过程中,优先股往往存在于融资过程中,而在不同阶段通过股权投资持有优先股的的股东往往伴随着对公司经营控制权的一定让渡。有学者评价此类优先股为以分离一部分股权权能为代价换取一部分债权权能,它是介于股权与债权之间的融资工具。[5]


而对于优先或劣后分配的顺序,根据新《公司法》第一百四十五条的规定,类别股分配利润或者剩余财产的顺序应当明确记载于公司章程中。


但对于此类股份需要注意的是,投资者通过股权投资与公司创始人签订投资协议或修改公司章程的过程中,对于优先股优先分配利润或剩余财产的约定或规定,应当尤为审慎,不能够违反法律或行政法规的强制性规范,更不能违反公司资本维持的基本原则,否则可能会存在被认定无效的风险。


(二)每一股的表决权数多于或者少于普通股的股份——特殊表决权股份


特殊表决权股份在实践中也较为常见,如汇宇制药,其控股股东、实际控制人丁兆持有的A类股份每股拥有的表决权数量为其他股东所持有的B类股份每股拥有的表决权的5倍(特定事项除外);经纬恒润,每份A类股份享有的表决权数量为每份B类股份的表决权数量的6倍(特定事项除外)。


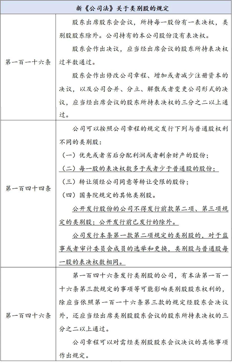
针对此类别股,新《公司法》进行了较为系统的规定,具体而言主要包括以下条款:


图片


由上述规定可知,在表决公司一般事项时,普通股股东所持每一股份有一表决权,而持有每一股的表决权数多于或者少于普通股股份的股东则根据特别表决权的约定行使表决权。但当针对“监事或者审计委员会成员的选举和更换”事项,类别股与普通股每一股的表决权数相同;针对“修改公司章程、增加或者减少注册资本的决议,以及公司合并、分立、解散或者变更公司形式”此类可能影响类别股股东权利的事项时,公司决议除应当经出席会议的股东所持表决权的三分之二以上通过,还应当经出席类别股股东会议的股东所持表决权的三分之二以上通过。


同时,还应当关注的是,特殊表决权股份仅能在公司上市之前发行,公司上市之后不能再进行发行。


(三)转让须经公司同意等转让受限的股份——转让限制的股份


“转让限制的股份”通常是指公司对已经发行给特定股东的股份的转让进行一定的约束和限制,不能自由交易或流转给其他股东或第三方。在实践过程中通常可能包括转让期限、转让对象限制、股份转让条件、股份转让价格和股份转让数量等。对此,新《公司法》在第一百五十七条明确规定:“股份有限公司的股东持有的股份可以向其他股东转让,也可以向股东以外的人转让;公司章程对股份转让有限制的,其转让按照公司章程的规定进行。”


但需要注意的是,与特殊表决权股份相似,转让限制的股份亦仅能在公司上市之前发行,公司上市之后不能再进行发行。


  • 赵化律师品牌服务:刑事犯罪辩护 | 金融票据证券 | 债务经济合同 | 房产物业物权 | 更多
  • 版权所有©赵化律师网  鄂ICP备13006287号  鄂公网安备42010602001639号  联系我们
    地址:武汉市东湖高新技术开发区南湖大道116号川岚商业大厦1203室
    友情链接: 武汉律师事务所 武汉江岸区法院 武汉武昌区法院 武汉硚口区法院 武汉汉阳区法院 武汉青山区法院 武汉洪山区法院 武汉江汉区法院 武汉江夏区法院 武汉黄陂区法院 武汉新洲区法院 武汉东西湖区法院 武汉汉南区法院 武汉蔡甸区法院 武汉东湖新技术开发区法院