微信、支付宝、抖音、美团、携程调查取证和协助执行指引(2024)
作者: 访问次数:408 时间:2024/04/01

前言:移动互联网时代,微信、支付宝、抖音等平台成为了人们之间重要的生活、经济交往平台,记录了大量的个人数据,甚至存储了个人财富。人民法院及律师在办理各类案件的过程中,越来越多的涉及到需要该类平台配合调查取证或协助执行。本文汇总了关于微信、支付宝、抖音、美团等机构最新的调查取证、协助执行实操指引,供广大法律工作者备存。【一】腾讯司法调证指引
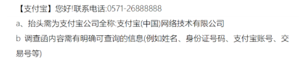
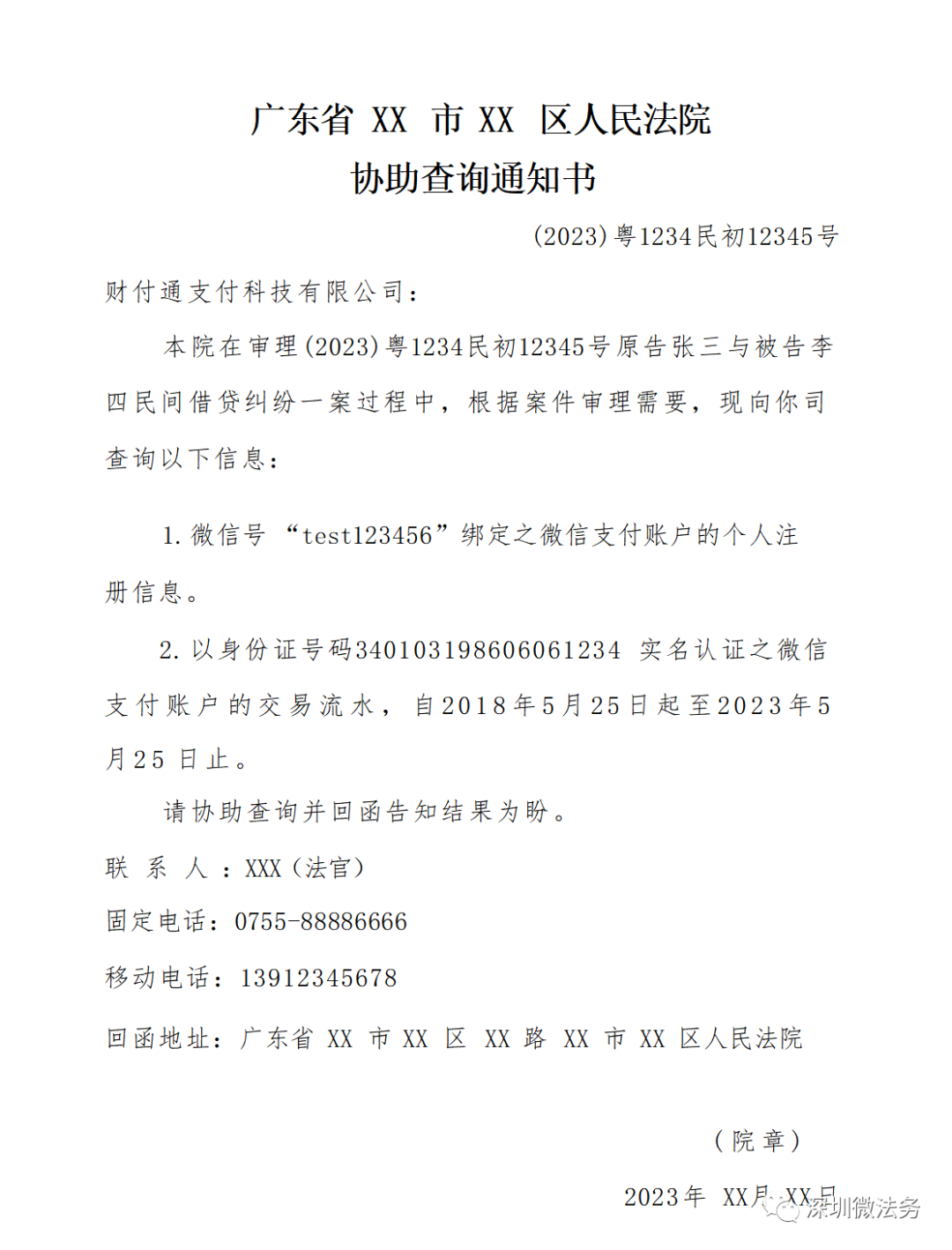
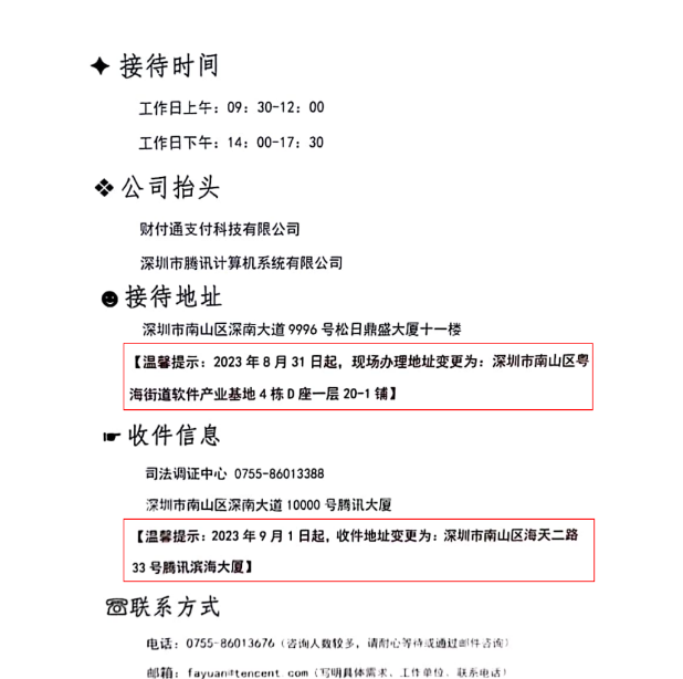
1、 查询支付类产品(如支付账户实名、交易信息等)、协助执行类业务举例:微信支付、 QQ 钱包的认证信息(含实名信息)、交易流水、绑定信息、解绑信息、注销记录等。举例:微信的注册信息、 注销记录,微信公众号的注册信息, QQ 邮箱的注册信息等。① 法院专递 EMS 邮 递 (疫情期间临时开放) ; 或③ 两名法院工作人员上门现场办理,其中至少一人持“双证”(即工作证和执行公务证)原件,另一人可以持工作证。 ① 《协助调查函》(或《协助查询通知书》)原件(加盖法院公章);和② 两名法院工作人员工作证、执行公务证(正反面复印件);和③ 随函需注明或附件提供法院经办人联系方式(含:姓名、联系电话、联系地址)。② 两名法院工作人员上门现场办理,其中至少一人持“双证”(即工作证和执行公务证)原件,另一人可以持工作证。 ① 《协助冻结存款通知书》/《协助执行通知书》原件(加盖法院公章);和② 《民事判决书》《民事裁定书》/《执行裁定书》原件(加盖法院公章);和③ 两名法院工作人员的工作证、执行公务证(正反面复印件);和④ 随函需注明或附件提供法院经办人联系方式(含:姓名、联系电话、联系地址)。① 法院专递 EMS 邮递(疫情期间临时开放) ; 或③ 两名法院工作人员上门现场办理,其中至少一人持“双证”(即工作证和执行公务证)原件,另一人可以持工作证。① 《解除冻结存款通知书》/《协助执行通知书》原件(加盖法院公章);和② 《民事判决书》《民事裁定书》/《执行裁定书》原件(加盖法院公章);和③ 两名法院工作人员工作证、执行公务证(正反面复印件);和④ 随函需注明或附件提供法院经办人联系方式(含:姓名、联系电话、联系地址)。执业律师(不含实习律师)本人持律师执业证原件、《律师调查令》原件上门现场办理。① 有效期内的《律师调查令》原件(加盖法院公章),包括回执页/联,随调查令注明法院经办人联系方式(含:姓名、联系电话、联系地址);和② 执业律师本人律师执业证复印件(含:主体信息页、律师年度考核备案页)。务必在文书中载明:经办人员姓名、联系电话、收件地址。如果工作固定电话不易联系,需注明工作手机号。因有关QQ、 微信聊天记录并不保存于服务器,仅可通过用户接收有关聊天记录的终端设备(手机、电脑等)查看,因此无法向腾讯调取 QQ、 微信聊天记录。可以查询近5年的交易记录,并且需明确具体查询交易记录的时间段。格式样例:自2 0 2 0 年 1 月 1 日 起 至 2 0 2 1 年 1 月 1 日 止涉及微信号的协查事项优先使用微软雅黑字体,载明微信号,以便区分微信号中的数字1与英文小写字母i、数字0和英文大写字母 O。若微信号中有英文大写字母 I, 则单独用仿宋字体(仿宋:I) 或宋体(宋体:I) 载明,以免和雅黑字体中的小写字母 I(l)混淆。如有下划线,请准确输入,勿使用短横线-替代。同一案件中,协助主体涉及腾讯旗下不同公司的,需根据协助事项,分别出具文书。例如,某一案件中,需要查询张三名下某微信号的注册手机号码和实名认证信息,则需要:(1)出具一份对象为深圳市腾讯计算机系统有限公司的协助查询通知书,查询该微信号的基本信息,并(2)出具一份对象为财付通支付科技有限公司的协助查询通知书,查询该微信号对应的微信支付的个人注册信息。目前可以检索到以下地域的地方性法规关于律师调查令的规定,律师无需携带地方性法规打印件:北京、上海、天津、重庆、青岛市、泰安市、江苏、浙江、福建、广东、河南、湖南、湖北、贵州、四川、安徽、江西、宁夏、山西、新疆、青海、吉林、黑龙江。非上述地域法院出具的律师调查令,律师需携带授权法院开具律师调查令的地方性法规。1、邮寄地址:(注:必须为EMS法院专递,否则,收件人将拒收)(2023年9月1日前)深圳市南山区深南大道10000号腾讯大厦。(2023年9月1日后)深圳市南山区海天二路33号腾讯滨海大厦。(2023年8月31日前)深圳市南山区深南大道9996号松日鼎盛大厦11楼(2023年8月31日后)深圳市南山区海天二路软件产业基地4D一楼20-1铺接待时间:工作日上午9:30-12:00,下午14:00-17:30。协助查询类及协助执行类业务,无论是向上述地址邮寄或现场办理,办结后腾讯均以书面形式回函并加盖公司业务章,然后以 EMS 邮寄至相应的人民法院。2、支付宝账户明细:支付宝账户资金流水;商户账户及流水。注意:(1)不能提供理财账户的品类和余额,但可通过流水发现向基金公司的转账记录,再向该基金公司查询;1、律师携调查令前往办理:需法院指定的律师携带调查函或调查令原件、律师证原件及复印件前往调取,调查结果一般会直接邮寄给案件承办法官。2、接待地址:浙江省杭州市西湖区西溪路与古墩路交叉口南侧蚂蚁集团 A 空间。(注:需要两位律师到场)1. 基本资料:律师证原件、律师证复印件、法院调查令(调查令由律师向法院申请)2. 法院调查令抬头:支付宝(中国)网络技术有限公司

1、淘宝网公司和支付宝公司已分开,如需调取淘宝网公司相关证据材料,需分别开具调查令。2、 调查内容分项写清,如不清楚被调查人支付宝账号或多个账号,请使用姓名+身份证号+调查开始时间+调查结束时间的格式表述。每个自然人最多可以注册三个实名支付宝账号,调取时会一并提供。3、交易流水如不注明调取时间段,提供自收到调查材料之日起近五年,如需调取自开户之日起至调查截止之日或指定时间段,请务必注明。4、调取资料可直接邮寄给出证法院或直接邮寄给持调查令律师,请在律师证复印件上务必注明准确收件地址、收件人、联系电话。通常自收件之日起 1 个月内出证。5. 预约流程:出示律师证、调查令→扫码填写手机号登记→输入验证码打印访客凭证→进入收件处取号→提交材料验证通过。所需材料:调查函或调查令原件及两位法官工作证复印件地址:浙江省杭州市余杭区文一西路 969 号 4 号小邮局邮箱:alibaba-fyxc@list.alibaba-inc.com(补充材料需要)1. 要求:需两位法官前往调查取证,携带工作证(最高院印制的执行公务证)、调查函或调查令原件。工作证若携带复印件,更有助于提高效率。3. 时间:工作日 9:30-11:30,13:30-17:301、 来函:请务必使用法院特快专递(EMS)形式邮寄资料。邮寄地址:浙江省杭州市西湖区西溪路 569 号 4 号楼小邮局2、来人:需要两位法院工作人员,携带上述资料及两人工作证复印件,接待地址为浙江省杭州市西湖区西溪路 569 号蚂蚁 A 空间东门 1 号楼大安全接待中心。工作时间:9:30-11:30,13:30-17:301、 查询:介绍信+法官工作证复印件+加盖法院公章2、冻结:裁定书原件+协助冻结通知书原件+工作证复印件+加盖法院公章3、扣划:裁定书原件+协助扣划通知书原件+工作证复印件+加盖法院公章阿里协查专线:0571-86561851,法院可咨询协查进展。阿里法院专线:0571-28122672,除协查业务外,法院若有其他需求均可联系。因信息可能有更新或变化,更新信息和具体信息,可通过以上联系方式进行确认。【三】抖音调证与协助执行指引
抖音严格遵守《网络安全法》《个人信息保护法》《信息安全技术个人信息安全规范》(GB/T 35273-2020)等法律和行业标准要求,依法提供相关信息。烦请依据本指引提供书面材料,便于各收函主体及时处理相关工作。除此之外如有其他需配合工作,请另行接洽。调证:人民法院、人民检察院因办理案件的需要,办案法官、检察官或者持调查令律师通过邮寄材料或者现场送达材料方式,调取涉案证据。协助执行:办理执行/保全案件时,依据法院生效判决/裁定,发出协助执行通知书对特定用户采取执行措施。1、抖音账号信息、视频相关、直播/创作收入(查看路径:抖音-我的钱包-我的收入)说明:仅支持对平台商家店铺保证金账户的冻结及划扣、货款账户的止出冻结。如需对平台商家货款账户资金采取划扣执行措施,请向提供支付结算服务的第三方支付机构(支付宝、微信、武汉合众易宝科技有限公司)出函要求协助。3、抖音零钱(查看路径:抖音-我的钱包-抖音零钱)说明:为便利来函机关送达,由以下邮寄及接待地址统一接收文件,各收函主体分别回函。如需调取各类证据材料,需出具《协助调查函》+案件起诉状复印件+法院、检察院工作人员工作证复印件+联系方式。协助调查函均需提供原件并加盖法院、检察院公章,调查函内容请勿涂改或手写。收件信息:抖音调证与协同中心,13681504610,北京市朝阳区七圣中街12号院融中心B1抖音小邮局现场接待地址:北京市朝阳区七圣中街12号院融中心A座1层律师因民事案件调证需求,可根据各地高级法院相关规定,持法院调查令调取证据。目前可配合调查令的地区包括:北京、上海、天津、重庆、山东、江苏、浙江、福建、广东、河南、湖南、贵州、四川、安徽、江西、辽宁、河北、宁夏、新疆、青海、海南、吉林、黑龙江、湖北、山西;详情请查询各地法院具体规定。持法院调查令调取证据,需提供《调查令》+起诉状复印件+持令律师的律师证复印件、法院联系方式、持令律师的联系方式。查令均需提供原件加盖法院公章,调查令内容请勿涂改或手写。收件信息:抖音调证与协同中心,13681504610,北京市朝阳区七圣中街12号院融中心B1抖音小邮局现场接待地址:北京市朝阳区七圣中街12号院融中心A座1层如需协助法院执行,需作出《执行裁定书》并出具《协助执行通知书》,并附执行依据(生效判决书/裁定书/调解书复印件)及法官执行公务证复印件。《执行裁定书》及《协助执行通知书》需提供原件并加盖法院公章,内容请勿涂改或手写。(1)一般协助执行需求(查询、冻结直播/创作收入、零钱账户等,不涉及付款流程):可邮寄送达或者前来现场送达。(2)特殊协助执行需求(扣划等可能涉及款项支付流程情形):请执行法官持执行公务证原件前来现场办理,并现场提供材料。收件信息:抖音调证与协同中心,18600859737,北京市朝阳区七圣中街12号院融中心B1抖音小邮局现场接待地址:北京市朝阳区七圣中街12号院融中心A座1层1、现场接待地址:北京市朝阳区七圣中街12号院融中心A座1层无论邮寄或现场办理,各收函主体均在办理完毕后书面回函,寄返来函法院、检察院。1、来函请务必完整正确的写明公司名称、调证内容、法院的案件承办人姓名、联系方式及回函邮寄地址等信息,如来函信息不完整可能导致无法正常回函。2、因相关需求数量繁多,所需办理时间基于个案情况确定,如调证内容为开庭必须,建议法院在安排开庭时间前预留充足回函时间。3、因各收函主体分别处理司法协助工作,收揽联系电话无法答复关于个案进度或预计完成时间的询问。4、如来函内容与本指引不符,无法按照常规流程处理,可能需向来函机关反馈核实,所需流程耗时较长,还请来函机关知悉。5、指引仅为配合人民法院、人民检察院办理案件需求,供来函机关参考,指引内容将不定期更新调整。具体调证相关事项,以实际回函为准。一、美团
法院通过 EMS“司法专递”发函查询:
邮寄地址:北京市朝阳区望京东路 4 号恒电大厦 C 座,收件人:美团法务部;电话:010-57376600-2000
注意电话不可接通,仅供邮寄材料时使用,美团邮局会联系相关法务收取邮件
所需材料:调查函或调查令原件及两位法官工作证复印件
法院调查令抬头:北京三快科技有限公司
二、携程
因携程官方并未说明调查取证所需材料和具体流程,下文为整理贵州某位优秀同行分享自身经历:
通过工商信息进行检索,确认携程网系“上海携程商务有限公司”(以下简称“携程商务公司”)进行运营。同时,通过工商信息进行进一步检索,发现存在“贵州携程国际旅行社有限公司” (以下简称“贵州携程公司”)。
在通过工商预留的联系电话与贵州携程公司进行联系后,贵州携程公司告知:携程的业务板块分为线上与线下,线上与线下业务分属于携程商务公司与贵州携程公司进行独立运营,我们拟查询的酒店网上预订情况系线上业务,只能由携程商务公司直接进行查询。我们另行通过携程商务公司在工商预留的联系电话与公司进行联系,但无法联系上。
后来我们通过携程 APP 上预留的客服热线与携程商务公司进行联系,在通过人工客服多次转接后,最终由携程商务公司的法务部与我们进行了对接。
在添加法务部工作人员的微信后,我将调查令及相关材料拍照并发送给法务部工作人员,在其确认可以进行调取并确定通过邮寄方式邮寄相关查询材料后,我们通过 EMS 将相关查询材料邮寄给携程商务公司进行查询。

