联系我们

【律师姓名】赵化律师

【联系方式:156-0714-9333(微信同号)

【执业证号】14201201010226533

【执业律所】:湖北东榆律师事务所

律所地址】武汉市东湖新技术开发区关山大道473号光谷新发展国际中心A座1508

友情提示:本律师不坐班,为方便接待您,来之前请您电话预约,谢谢!


【地铁路线】:乘光谷有轨电车L1、L3到“光谷天地站”下车

【公交路线】:乘公交车到“关山大道大彭村”或者“关山大道曙光村”或者“高新二路大彭村”或者“南湖大道大彭村”下车
您的位置:赵化律师网(赵化) > 律师文集
涉外民商事诉讼案件中常见管辖争议及管辖原则梳理
作者:    访问次数:231    时间:2024/03/15

随着全球经济一体化进程的加快、新冠肺炎疫情及俄乌冲突的爆发,国际形势瞬息万变,国际贸易与国际投资争端日益增加,如何有效解决争端愈发重要。2022年1月24日生效的《全国法院涉外商事海事审判工作座谈会会议纪要》对涉外商事海事审判工作遇到的前瞻、疑难、复杂争议问题作了明确约定。本文作为涉外民商事案件的管辖权问题系列(二),笔者将重点分析《纪要》中关于协议选择外国法院管辖中常见的争议问题,并梳理中国法院管辖原则,以期帮助我国涉外民商事案件当事人明确哪种情况下由中国法院管辖,由中国法院做主,进而顺利开启中国法院诉讼程序。


目录:

01涉外民商事诉讼管辖概述

02协议选择外国法院管辖

  1. 协议选择外国法院管辖有效
  • 协议选择外国法院管辖——推定为排他性管辖协议,中国法院没有管辖权
  • 协议外国法院管辖选择权不对等——约定有效,不可主张显失公平
  • 协议主从合同管辖法院不一致——约定均有效,分别确定管辖
  • 平行管辖——中国法院可管辖
  1. 协议选择外国法院管辖无效
  • 协议适用外国法律——视为没有约定管辖,中国法院仍可能有管辖权
  • 跨境网购合同管辖格式条款——约定无效,中国法院有管辖权
  • 中国法院专属管辖——约定无效,中国法院管辖
03 涉外民商事案件中国法院管辖原则
  1. 级别管辖
  • 基层人民法院
  • 中级人民法院
  • 高级人民法院
  1. 地域管辖
  • 一般地域管辖
  • 特殊地域管辖
  • 协议管辖
  1. 不方便法院原则
  1. 专属管辖
  1. 共同管辖
  2. 默示管辖

    图片
    涉外民商事诉讼管辖,是指一国法院对具有涉外因素的民商事案件的审判权限。核心在于一国法院依据什么原则或标准取得涉外民商事案件管辖权。在国际审判实践中,常见的管辖原则有属地管辖原则、属人管辖原则、专属管辖原则、协议管辖原则、最密切联系原则。
    我国最高院关于适用《涉外民事关系法律适用法》若干问题的解释(一) 第一条[1]对涉外民事案件作了明确规定,即当事人一方或双方是外国人、无国籍人、外国企业或组织,或者一方或双方的经常居所地在外国,或者当事人之间民事法律关系的设立、变更、终止的法律事实发生在外国,或者诉讼标的物在外国的民事案件,为涉外民事案件。
    图片
    2012-2021年涉外民商事纠纷诉讼案件数量图[2]

    如图所示,根据最高人民法院裁判文书网检索得知,2012年-2021年期间,人民法院处理涉外民商事纠纷案件数量整体呈逐年递增趋势,如何确定管辖权法院对当事人启动诉讼程序具有重要意义。


    图片

    我国最高院2022年1月24日生效的《全国法院涉外商事海事审判工作座谈会会议纪要》(以下简称“《纪要》”)针对涉外商事海事审判工作中遇到的前瞻、疑难、复杂争议问题作了明确约定,对法院审判工作具有非常重要的指导意见。根据该《纪要》规定,笔者将重点讨论协议选择外国法院管辖效力问题及约定冲突时我国法院是否享有管辖权的问题。

    一、协议选择外国法院管辖有效

    若涉外民商事案件当事人存在有效的外国法院管辖协议,则案件由约定的外国法院管辖,本文暂不讨论此种情形。笔者将重点讨论以下法律实践中争议较多的四种情形。

    (一)协议选择外国法院管辖——推定为排他性管辖协议,中国法院没有管辖权

    关于外国法院排他性管辖协议的问题,《纪要》涉外商事部分第一条关于案件管辖第1款规定,涉外合同或者其他财产权益纠纷的当事人签订的管辖协议明确约定由一国法院管辖,但未约定该管辖协议为非排他性管辖协议的,应推定该管辖协议为排他性管辖协议。

    因此,若涉外民商事案件当事人约定了纠纷由外国法院管辖,虽未约定该管辖协议具有排他性,但应推定为排他性管辖协议,即中国法院没有管辖权,我国涉外民商事案件当事人不能向中国法院起诉。

    (二)协议外国法院管辖选择权不对等——约定有效,不可主张显失公平

    关于当事人约定的外国法院管辖选择权不对等问题,《纪要》涉外商事部分第一条关于案件管辖第2款规定,涉外合同或者其他财产权益纠纷的当事人签订的管辖协议明确约定一方当事人可以从一个以上国家的法院中选择某国法院提起诉讼,而另一方当事人仅能向一个特定国家的法院提起诉讼,当事人以显失公平为由主张该管辖协议无效的,人民法院不予支持;但管辖协议涉及消费者、劳动者权益或者违反民事诉讼法专属管辖规定的除外。

    因此,若涉外民商事案件当事人约定,一方当事人可以在3个国家中任意选择1个国家的法院起诉,而另一方当事人只能在1个国家的法院起诉,这种约定是有效的。只能选择1个国家法院起诉的当事人不能以显失公平为由主张管辖协议无效,即使主张的法院也不予支持。但是,但书部分规定了例外情形,即涉及消费者、劳动者权益或违反民事诉讼专属管辖的当事人仍可主张协议管辖显失公平。

    (三)协议主从合同管辖法院不一致——约定均有效,分别确定管辖

    关于主从合同约定管辖法院不一致问题,《纪要》涉外商事部分第一条关于案件管辖第4款规定,主合同和担保合同分别约定不同国家或者地区的法院管辖,且约定不违反民事诉讼法专属管辖规定的,应当依据管辖协议的约定分别确定管辖法院。当事人主张根据《最高人民法院关于适用<中华人民共和国民法典>有关担保制度的解释》第二十一条第二款的规定,根据主合同确定管辖法院的,人民法院不予支持。[3]

    因此,涉外担保合同的当事人可以就主合同和担保合同分别约定管辖法院,不要求主合同和担保合同约定同一国家、同一地区的法院管辖。只要该约定不违反专属管辖规定,即是有效的。债权人打算一并起诉债务人和担保人的,不能仅根据主合同约定确定管辖法院,应根据主合同和担保合同中约定的管辖法院分别起诉。

    (四)平行管辖——中国法院可管辖

    关于平行管辖,即“中国法院和外国法院均有管辖权”的问题,我国现行《最高人民法院关于适用《中华人民共和国民事诉讼法》的解释(2022修正)》第五百三十一条规定,中华人民共和国法院和外国法院都有管辖权的案件,一方当事人向外国法院起诉,而另一方当事人向中华人民共和国法院起诉的,人民法院可予受理。判决后,外国法院申请或者当事人请求人民法院承认和执行外国法院对本案作出的判决、裁定的,不予准许;但双方共同缔结或者参加的国际条约另有规定的除外。外国法院判决、裁定已经被人民法院承认,当事人就同一争议向人民法院起诉的,人民法院不予受理。

    因此,中国法院和外国法院均有管辖权的案件,当事人分别向外国法院和中国法院起诉的,中国法院仍可受理,并且不予承认和执行外国法院作出的判决、裁定,若双方缔结或参加的国际条约另有规定的除外。


    二、协议选择外国法院管辖无效

    (一)协议适用外国法律——视为没有约定管辖,中国法院仍可能有管辖权

    根据我国《涉外民事关系法律适用法》第三条规定,当事人依照法律规定可以明示选择涉外民事关系适用的法律”及第九条“涉外民事关系适用的外国法律,不包括该国的法律适用法。可以看出,双方当事人协议选择法律时选择的是外国法律中的实体法部分,而不包括程序法部分,而管辖法院的确定恰恰是属于程序法的内容。如果当事人仅在合同中约定了适用外国法律,没有约定由外国法院管辖,视为没有约定外国法院管辖条款。因此,中国法院仍可能有管辖权。

    (二)跨境网购合同管辖格式条款——约定无效,中国法院有管辖权

    关于跨境网购合同管辖格式条款问题,《纪要》涉外商事部分第一条关于案件管辖第3款规定,网络电商平台使用格式条款与消费者订立跨境网购合同,未采取合理方式提示消费者注意合同中包含的管辖条款,消费者根据民法典第四百九十六条对格式条款的规定主张该管辖条款不成为合同内容的,人民法院应予支持。网络电商平台虽已尽到合理提示消费者注意的义务,但该管辖条款约定在消费者住所地国以外的国家法院诉讼,不合理加重消费者寻求救济的成本,消费者根据民法典第四百九十七条格式条款的规定主张该管辖条款无效的,人民法院应予支持。

    因此,我国跨境电商平台应采取合理方式提示境外消费者注意合同中的管辖条款,如设置粗体、加大字体等提示方式,否则境外消费者可主张管辖条款无效。或者虽尽到合理提示义务,但约定由境外消费者住所地国以外的国家法院管辖,则境外消费者同样可以主张管辖条款无效。

    (三)中国法院专属管辖——约定无效,中国法院管辖

    根据我国《民事诉讼法》第二百七十三条[4]规定,因在中华人民共和国履行中外合资经营企业合同、中外合作经营企业合同、中外合作勘探开发自然资源合同发生纠纷提起的诉讼,由中华人民共和国人民法院管辖。此三种情形不得约定由外国法院管辖,即使双方约定了由外国法院管辖,则该约定无效,仍由中国法院管辖。


    图片

    一、级别管辖

    级别管辖,即案件由哪一级法院管辖。级别管辖是指人民法院系统内部划分上下级人民法院之间受理第一审民事案件的分工和权限(纵向)。我国法院在级别上共分为四级,分别是基层人民法院、中级人民法院、高级人民法院和最高人民法院。

    (一)基层人民法院

    基层人民法院管辖大部分第一审涉外民事案件,法律另有规定的除外。

    根据《最高人民法院关于上海市高级人民法院就上海市所辖中级人民法院和基层人民法院管辖涉外、涉港澳台第一审民商事案件标准请示的批复〔2010〕民四他字第80号》文规定,上海市所辖基层人民法院管辖标准如下表:

    图片

    上海基层人民法院管辖涉外、涉港澳台第一审民商事案件标准表


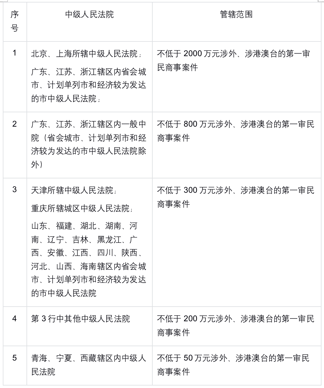
    (二)中级人民法院

    根据我国最高人民法院《关于涉外民商事案件诉讼管辖若干问题的规定(2020年修正)》第一条的规定,第一审涉外民商事案件的管辖法院包括:国务院批准设立的经济技术开发区人民法院,省会、自治区首府、直辖市所在地的中级人民法院,经济特区、计划单列市中级人民法院,最高人民法院指定的其他中级人民法院,高级人民法院。[5]

    最高人民法院《关于调整高级人民法院和中级人民法院管辖第一审民商事案件标准的通知(法发[2008]10号)》对各地中级人民法院管辖涉外、涉港澳台民商事案件诉讼标的额进行了具体规定,详见下表:

    图片

    ▲中级人民法院管辖涉外、涉港澳台第一审民商事案件标准表


    根据《最高人民法院关于上海市高级人民法院就上海市所辖中级人民法院和基层人民法院管辖涉外、涉港澳台第一审民商事案件标准请示的批复〔2010〕民四他字第80号》文规定了由中级人民法院受理以及宜由中级人民法院受理的案件,不受基层法院管辖诉讼标的额的限制,具体案件包括:
    (1)申请撤销、执行涉外仲裁裁决的案件;
    2)申请承认(认可)和执行外国(港澳台)仲裁裁决的案件;
    (3)审查有关涉外、涉港澳台仲裁协议效力的案件;
    (4)申请承认(认可)和执行外国(港澳台)法院民商事判决的案件;
    (5)中外合资经营企业、中外合作经营企业和外资企业解散的案件;
    (6)与证券交易所监管职能相关的案件;
    (7)与中国证券登记结算有限责任公司履行职能相关的案件;
    (8)期货纠纷案件;
    (9)证券市场因虚假陈述引发的侵权纠纷案件;
    (10)新类型证券纠纷案件(包括融资融券、股指期货以及内幕交易等);
    (11)信用证纠纷案件;
    (12)其他影响重大、宜由中级人民法院管辖的涉外、涉港澳台民商事案件。重大、疑难案件不受上述标的额限制。

    因此,各地级别管辖标准不统一,我国涉外民商事案件当事人需根据各地管辖标准确定级别管辖法院。

    (三)高级人民法院

    根据最高人民法院《关于调整高级人民法院和中级人民法院管辖第一审民商事案件标准的通知(法发[2008]10号)》规定,高级人民法院管辖涉外、涉港澳台民商事案件诉讼标的额标准如下:

    图片

    ▲高级人民法院管辖涉外、涉港澳台第一审民商事案件标准表


    二、地域管辖

    地域管辖是指同级人民法院之间受理第一审民事案件的分工和权限(横向)。地域管辖原则有一般地域管辖、特殊地域管辖、协议管辖。下文分情况进行讨论:

    (一)一般地域管辖

    1.被告在我国境内有住所的——被告住所地法院管辖

    涉外民商事案件的被告在我国境内有住所的,由被告住所地法院管辖,即原告就被告原则。我国《民事诉讼法》对涉外民事诉讼中的一般地域管辖没有作专门规定,但根据《民事诉讼法》第二百六十六条规定,在中华人民共和国领域内进行涉外民事诉讼,适用本编规定。本编没有规定的,适用本法其他有关规定。因此,只要涉外民商事案件的被告在我国境内有住所,我国法院均有管辖权。

    2.对在中国境内没有住所的人提起的身份关系的诉讼——原告所在地法法院管辖

    身份关系是我国民法典的重要调整对象之一,具有非财产性、专属性特性,主要包括婚姻、收养、监护关系。根据《民事诉讼法》第二十三条的规定,对不在中华人民共和国领域内居住的人提起的有关身份关系的诉讼,由原告住所地人民法院管辖;原告住所地与经常居住地不一致的,由原告经常居住地人民法院管辖。

    (二)特殊地域管辖

    根据《民事诉讼法》第二百七十二条的规定,因合同纠纷或者其他财产权益纠纷,对在中华人民共和国领域内没有住所的被告提起的诉讼,如果合同在中华人民共和国领域内签订或者履行,或者诉讼标的物在中华人民共和国领域内,或者被告在中华人民共和国领域内有可供扣押的财产,或者被告在中华人民共和国领域内设有代表机构,可以由合同签订地、合同履行地、诉讼标的物所在地、可供扣押财产所在地、侵权行为地或者代表机构住所地人民法院管辖。此项规定的目的是扩大我国对被告住所在中国领域外的涉外合同或财产权益纠纷的管辖权,利于保护我国涉外民商事主体合法权益。

    (三)协议管辖

    最高人民法院关于适用《中华人民共和国民事诉讼法》的解释第五百二十九条规定,涉外合同或者其他财产权益纠纷的当事人,可以书面协议选择被告住所地、合同履行地、合同签订地、原告住所地、标的物所在地、侵权行为地等与争议有实际联系地点的外国法院管辖。即协议管辖要满足以下条件:1.纠纷类型须为合同或者其他财产权益纠纷;2.必须选择被告住所地、合同履行地、合同签订地、原告住所地、标的物所在地等与争议有实际联系的地点的人民法院;3.必须以书面协议选择管辖,包括采取合同书的形式,也可以采取信件和数据电文(如电报、电传、传真、电子数据交换和电子邮件)等可以有形地表现当事人双方协议选择管辖法院意思表示的形式,口头协议无效;4.不得违反级别管辖与专属管辖。


    三、不方便法院原则

    由于涉外民商事案件的当事人可自由协议选择一国法院管辖,该法院虽具有管辖权,但如审理此案将给当事人及司法造成极大不便,无法保障司法公正,为了解决这一难题,我国规定了不方便法院原则。根据最高人民法院《关于适用《中华人民共和国民事诉讼法》的解释(2022修正)》第五百三十条规定,若涉外民事案件同时符合下列情形的,人民法院可以裁定驳回原告的起诉,告知其向更方便的外国法院提起诉讼:
    (一)被告提出案件应由更方便外国法院管辖的请求,或者提出管辖异议;
    (二)当事人之间不存在选择中华人民共和国法院管辖的协议;
    (三)案件不属于中华人民共和国法院专属管辖;
    (四)案件不涉及中华人民共和国国家、公民、法人或者其他组织的利益;
    (五)案件争议的主要事实不是发生在中华人民共和国境内,且案件不适用中华人民共和国法律,人民法院审理案件在认定事实和适用法律方面存在重大困难
    (六)外国法院对案件享有管辖权,且审理该案件更加方便。

    四、专属管辖

    根据我国《民事诉讼法》第三十四条规定[6]、第二百七十三条规定,专属管辖的情形有:
    1.因在中华人民共和国履行中外合资经营企业合同、中外合作经营企业合同、中外合作勘探开发自然资源合同发生纠纷提起的诉讼,由中华人民共和国人民法院管辖;
    2.因不动产纠纷提起的诉讼,由不动产所在地人民法院管辖;
    3.因港口作业中发生纠纷提起的诉讼,由港口所在地人民法院管辖;
    4.因继承遗产纠纷提起的诉讼,由被继承人死亡时住所地或者主要遗产所在地人民法院管辖。

    五、共同管辖

    根据《民事诉讼法》第三十六条规定,两个以上人民法院都有管辖权的诉讼,原告可以向其中一个人民法院起诉;原告向两个以上有管辖权的人民法院起诉的,由最先立案的人民法院管辖。

    六、默示管辖

    默示管辖,也称应诉管辖,是指原告起诉后,被告没有提出管辖异议,并应诉答辩的,视为受理案件的法院具有管辖权的一种管辖制度。“应诉答辩”,是指当事人到法院参加诉讼,就案件实体问题进行答辩、陈述。因反诉以本诉的存在为前提,故被告提起反诉的,也视为受诉法院对本诉有管辖权。但是,默示管辖不得违反专属管辖和级别管辖。

    结语

    以上是笔者关于涉外、涉港澳台民商事案件诉讼管辖权重要争议问题及我国法院管辖原则的梳理。鉴于实践中纠纷类型繁多,本文未必能囊括所有情形。下文中,笔者将分享我国特殊地域管辖的具体情形,敬请关注。


    上下滑动阅览注释:

    [1]最高院关于适用《涉外民事关系法律适用法》若干问题的解释(一)第一条 民事关系具有下列情形之一的,人民法院可以认定为涉外民事关系:

      (一)当事人一方或双方是外国公民、外国法人或者其他组织、无国籍人;

      (二)当事人一方或双方的经常居所地在中华人民共和国领域外;

      (三)标的物在中华人民共和国领域外;

      (四)产生、变更或者消灭民事关系的法律事实发生在中华人民共和国领域外;

      (五)可以认定为涉外民事关系的其他情形。


    [2]最高人民法院裁判文书网.检索关键词:涉外民商事案件,检索时间2022年9月6

  1. 赵化律师品牌服务:刑事犯罪辩护 | 金融票据证券 | 债务经济合同 | 房产物业物权 | 更多
  2. 版权所有©赵化律师网  鄂ICP备13006287号  鄂公网安备42010602001639号  联系我们
    地址:武汉市东湖高新技术开发区南湖大道116号川岚商业大厦1203室
    友情链接: 武汉律师事务所 武汉江岸区法院 武汉武昌区法院 武汉硚口区法院 武汉汉阳区法院 武汉青山区法院 武汉洪山区法院 武汉江汉区法院 武汉江夏区法院 武汉黄陂区法院 武汉新洲区法院 武汉东西湖区法院 武汉汉南区法院 武汉蔡甸区法院 武汉东湖新技术开发区法院