互联网时代资管机构如何进行声誉风险管理
作者: 访问次数:505 时间:2022/03/09

声誉风险管理是金融机构风险管控的重要一环。员工的失职、市场环境的变化等内外部事件都可能引发声誉风险,对金融机构的经营管理产生负面影响。根据第三版巴塞尔协议,声誉风险指利益相关方,包括客户、债权人及交易对手方等提出负面评价而对银行的经营管理能力、发展客户能力产生负面影响的风险。中国银行保险监督管理委员会(“银保监会”)于2021年2月8日发布的《银行保险机构声誉风险管理办法(试行)》(“《银保机构管理办法》”)将声誉风险定义为由银行保险机构行为、从业人员行为或外部事件等,导致利益相关方、社会公众、媒体等对银行保险机构形成负面评价,从而损害其品牌价值,不利其正常经营,甚至影响到市场稳定和社会稳定的风险。相较于金融机构其他风险,声誉风险较难预见,不确定性较强,且具有传导性,一家金融机构声誉风险事件可能导致其他金融机构甚至整个行业爆发声誉风险。2008年金融危机发生后,巴塞尔委员会也提高了其监管级别,在已明确将声誉风险作为市场约束的组成部分的基础上,进一步将声誉风险列为商业银行八大风险之一。互联网的发展,全媒体时代的到来进一步增加了金融机构声誉风险管控难度,舆情事件的发生更具有不确定性,且传播速度更快,影响范围更广。
2009年至今,金融监管机构、行业协会针对金融机构声誉风险管理陆续出台了多项规则。2009年8月25日,银保监会发布《商业银行声誉风险管理指引》(“2009年指引”),首次针对商业银行声誉风险管理提出系统、全面的要求。银保监会2021年发布的《银保机构管理办法》取代了2009年指引,进一步明确声誉风险管理四项基本原则,即前瞻性、匹配性、全覆盖及有效性,要求银行保险机构建立有效的声誉风险管理机制。2014年6月24日,中国证券投资基金业协会(“中基协”)发布《基金管理公司风险管理指引》(“2014年指引”),指出基金管理公司应重点关注包括声誉风险在内的各类主要风险,提出声誉风险的定义、管控目标及主要管理措施。2021年7月30日,中基协向各基金管理公司下发《基金管理公司声誉风险管理指引(征求意见稿)》(“2021年指引”),旨在进一步明确、细化基金管理公司声誉风险管理自律要求,引导基金公司加强声誉风险管理、健全声誉风险识别、监测机制,完善行业风险管理体系。2021年10月15日,中国证券业协会发布《证券公司声誉风险管理指引》(“《证券公司指引》”,与前述现行规定及2021年指引合称“现有规定”),要求证券公司遵循全程全员、预防第一、审慎管理、快速响应原则,最大程度防范和减少声誉事件对公司及利益相关方、行业造成的损失和负面影响。
与金融机构不同,截至目前,监管机构及行业协会尚未针对私募基金管理机构声誉风险管理制定专门规定。不过,根据现有规定,金融机构应指导其子公司参照相关规定建立声誉风险管理制度,或金融机构应根据相关规定将声誉风险管理贯穿于其集团内部,即如私募基金管理机构为金融机构子公司,则其应当根据或可以参照现有规定建立其自身的声誉风险管理制度。本文旨在对上述现有规定中有关金融机构声誉风险管理要点进行总结及对比分析,并在此基础上,提出私募基金管理机构声誉风险管理制度建设的建议,供市场参考及探讨。
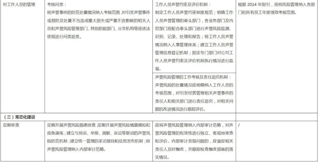
现有规定主要从治理架构、风险管理流程、应对措施等各方面对金融机构声誉风险管控提出了要求,以下主要从金融机构声誉风险管理的四个主要方面,即适用主体范围、治理架构、全流程管理及常态化建设,对现有规定就银行保险机构、证券公司及基金公司应采取的声誉风险管理措施进行梳理及对比分析:

此外,《银保机构管理办法》、《证券公司指引》及2021年指引也进一步强化了对金融机构声誉风险的监管。《银保机构管理办法》规定银保监会及其派出机构应将银行保险机构声誉风险管理纳入法人监管体系,加强银行业保险业声誉风险监管,并应通过非现场监管和现场检查实施对银行保险机构声誉风险的持续监管,具体方式包括但不限于风险提示、监督管理谈话、现场检查等,并将其声誉风险管理状况作为监管评级及市场准入的考虑因素。《证券公司指引》及2021年指引强化了中国证券业协会的自律管理,《证券公司指引》规定如证券公司及其工作人员违反其有关规定,协会将对其采取谈话提醒、警示、责令改正等自律管理措施或行业内通报批评、公开谴责、暂停执业、停止执业等纪律处分;2021年指引规定如基金公司违反该规定,或对声誉事件处置不力,影响行业整体声誉和形象的,中基协可以要求公司及时报告并披露相关情况与信息,并视情节轻重对其采取谈话提醒、书面警示、要求限期改正、行业内谴责、公开谴责、暂停受理或办理相关业务等自律管理措施;对相关工作人员采取谈话提醒、书面警示、要求参加强制培训、录入协会诚信信息管理系统、行业内谴责、公开谴责、认定为不适当人选、暂停基金从业资格、取消基金从业资格等自律管理措施。由此可见,现有规定中,银行、保险、信托、证券及基金公司的声誉风险管理在治理架构、风险管理流程、应对措施等方面诸多要求类似,仅是在人员设置及应对措施上存在部分差异。例如,在人员设置上,现有规定要求证券公司首席风险官牵头负责声誉风险管理工作,同时,证券公司与基金公司均应设置或指定新闻发言人,但现有规定并未对银行、保险及信托机构提出该等要求,而是要求后者在各业务部门设置专职或兼职的声誉风险管理岗位;在应对措施上,相较于银行、保险及信托机构,现有规定对证券公司及基金公司在信息发布、对外宣传与沟通上提出了更多要求,如要求统一对外口径,新闻发言人应及时澄清虚假、不实和不完整信息等。二、金融机构声誉风险管理规定对私募基金管理机构的启示和建议
除金融机构外,私募基金管理机构因其资产管理属性、投资的非公开性及不确定性等因素,与一般行业相比,面临较大声誉风险。对于私募基金管理机构,现行规定并未就其声誉风险管理做出专门规定,仅一般性地就私募机构内部风险管理做出要求,例如,实践中,部分大型私募基金管理机构,包括外资私募机构,会参照其所属集团/母公司声誉风险管理相关规定执行/制定自身内控制度。此外,部分金融机构私募子公司也制定了有关舆情监测的声誉风险管理制度。如前文所述,现有规定要求金融机构应指导子公司参照该等规定建立与自身情况及外部环境相适应的声誉风险治理架构、制度和流程,或金融机构对声誉风险的管理覆盖其分支机构及子公司。考虑到私募基金管理机构面临众多投资者,声誉风险事件对其经营管理的负面影响不容小觑,与金融机构的声誉风险管理有一定相似性,建议私募基金管理机构可以参照现有规定,并结合自身业务的属性与需求,完善治理架构,建立相应的声誉风险管理机制。
私募基金管理机构可以参考现有规定对金融机构声誉风险管理的要求,在内部制度中就董事会/监事会、管理层等对声誉风险管控的职责作出规定,考虑设立或指定专门部门或人员负责声誉风险管理工作,并注意增加不同业务部门之间的协作,如各部门应将其获知或收集的相关风险事件/负面/甚至中性公开报道等相关信息向相关部门汇报,做到对不同业务流程声誉风险的全面把控。(二)实时监测声誉风险,及时应对,建立对声誉风险的全流程管理私募基金管理机构可结合自身业务属性及需求,建立声誉风险的监测、评估及应对机制,应实时监测声誉风险,注意事前识别及评估,对于各类/各级别声誉风险,建立不同的应急预案,在声誉风险事件发生后迅速应对,把控对外说明口径,尽可能减轻声誉风险事件带来的负面影响,并注意事后对声誉的修复。在日常运营中,私募机构也可以考虑定期展开应对声誉风险的演练以提高事件发生时的应对效率。员工行为是声誉风险防控的要点之一,私募基金管理机构应注意加强对员工的培训,提高员工对声誉风险的认识并培养其风险管理意识,避免员工不当行为或言论带来的声誉风险。良好的声誉是资管机构生存发展的基础,随着互联网和全媒体的不断发展,资管机构只有重视声誉风险管理,才能为企业的持续发展提供有利保障。

